Gestión de residuos de coco verde (pipa, Cocos nucifera L.) para una industria alimenticia1
Green coconut (Cocos nucifera L.) waste management for a food processing company
Verónica Fiorella Juárez-Piedra2, Lilliana Abarca-Guerrero3
Fecha de recepción: 19 de octubre, 2024
Fecha de aprobación: 8 de enero, 2025
Juárez-Piedra, V.F; Abarca-Guerrero, L. Gestión de residuos de coco verde (pipa, Cocos nucifera l.) Para una industria alimenticia. Tecnología en Marcha. Vol. 38, No 3. Julio-Setiembre, 2025. Pág. 137-150.
https://doi.org/10.18845/tm.v38i3.7561
Palabras clave
Pipa; coco verde; gestión de residuos; residuos; estrategias; usos; fibra.
Resumen
En Costa Rica se cosechan alrededor de 15 000 toneladas anuales de coco, que puede consumirse en una etapa de madurez joven o verde, siendo denominada en varios países de América Latina como pipa. Su disposición inadecuada puede tener efectos ambientales negativos como cambios impuestos al paisaje y proliferación de insectos y roedores. La presente investigación está enfocada en la aplicación del coco verde como sustrato agrícola, análisis de parámetros físicos y químicos básicos; y estrategias para su gestión y valorización. Los usos para los residuos de coco verde son variados, pero su principal aplicación para los residuos de pipa en Costa Rica es el agrícola, pudiendo aprovecharse como sustrato, en forma de fibras y polvo, así como parte de la matriz de compostaje. En su estado íntegro, se pueden almacenar 392 unidades/m3 , mientras que trituradas 832 unidades/m3 . Las pipas poseen una conductividad eléctrica alta (1389 µS/cm), por lo que se debe realizar el lavado y/o prensado del fruto. Para la obtención de fibra y polvo de coco verde se necesita maquinaria como trituradoras, molinos y tamices, espacio para secado y maduración y una pila o centrífuga para el lavado.
Keywords
Green coconut; waste management; waste; strategies; uses; peat; fiber.
Abstract
Costa Rica harvests 15 000 annual tons of coconut, that can be consumed in an early or green development stage, which is denominated in various Latin American countries as “pipa”. Its inadequate disposal can have negative environmental impacts like landscape changes, insect proliferation and rodents. This paper presents a literature review focused on the application of green coconut as an agricultural substrate, an analysis of basic physical and chemical properties, and strategies for its management and valorization. It was found that the applications for green coconut are varied and that the main use for the waste in Costa Rica is in agriculture, having the opportunity of being used as fibers and dust or peat, as well as part of a compost matrix. 392 units of whole coconut can be stored per m3 , while 832 units/m3 can be stored crushed. Green coconut has a high electrical conductivity (1389 µS/cm), which is why washing and/or pressing of the fruits is necessary. To obtain dust and fibers, machinery like crushers and mills, space for drying and maturation, and a centrifuge or washing area; are required.
Introducción
Se prevé que el consumo mundial de alimentos, aumente un 1,4% anual durante la próxima década (2022-2031), principalmente por el crecimiento de la población, así como que la producción agrícola mundial se intensifique en un 1,1% anual [1]. Lo anterior provocará una mayor generación de residuos a lo largo de la cadena agroalimentaria [2]. GRID-Arendal [3] han indicado que del 25% al 50% de todos los alimentos producidos se desechan a lo largo de la cadena de valor ya sea generándose en el campo de cultivo, después de cosecharlos consistiendo en hojas, tallos y vainas de semillas; los producidos por el procesamiento de los alimentos cuya composición es básicamente melaza, fibras, bagazo, cáscaras, pulpas, entre otros; los cuales son subutilizados y generados en enormes cantidades [4].
Los residuos producidos tienen una disposición inadecuada, en muchas ocasiones se queman en espacios públicos, contaminando el aire y suelo. Asimismo, sus lixiviados pueden canalizarse hacia una fuente de agua, contaminando así el ambiente acuático [2].
Dentro de los alimentos de gran consumo a nivel mundial se encuentra el Cocos nucifera L., de aquí en adelante denominado ¨coco¨. Según la Organización de las Naciones Unidas la Alimentación y Agricultura (FAO), para el 2020, la producción mundial de coco fue de 61 520 382 toneladas, ocupando, Costa Rica, el puesto número 46 del mundo con 15 000 toneladas de producción anuales [5]. Esta industria alimenticia manufacturera produce grandes cantidades de residuos orgánicos como parte de sus procesos de producción.
Una empresa procesadora de alimentos, ubicada en la Gran Área Metropolitana de Costa Rica (GAM), procesa y comercializa agua del coco verde conocido como pipa, produciendo toneladas diarias de fruta residual. Estos residuos, gestionados inadecuadamente provocan una variedad de impactos ambientales [6].
La literatura informa una variedad de aplicaciones para los residuos de pipa, la mayoría reportadas por personas investigadoras en Brasil, donde se indica que han desarrollado una industria de productos derivados del coco muy diferente a la situación de Costa Rica. Se menciona la producción de etanol lignocelulósico, briquetas, carbón activado, manufactura de zapatos, macetas, rellenos de asientos de vehículos, sustrato agrícola, entre otros. En Costa Rica, una de las principales aplicaciones es la agrícola que aprovecha las fibras y el polvo.
La presente investigación está enfocada en la gestión y valorización de las pipas como sustrato agrícola, específicamente en su presentación de fibra (mecha) y polvo. En Costa Rica, el aprovechamiento de los residuos de coco como sustrato agrícola se realiza cuando el fruto se encuentra en un estado de madurez avanzado. Por lo tanto, se pretende plantear la posibilidad de uso del coco inmaduro como medio de cultivo. Para abordar el problema, se realiza una revisión bibliográfica extensiva para la aplicación específica, el análisis de algunos parámetros físicos y químicos del material y aspectos propios de la gestión integral del residuo.
Materiales y métodos
Lugar de estudio
La presente investigación se realizó en una empresa procesadora y comercializadora de productos alimenticios ubicada en la GAM. La misma ofrece una gran variedad de alimentos siendo uno de ellos el coco verde o pipa, como producto de la extracción de su agua. Durante la investigación se realizaron múltiples visitas a la empresa con el objetivo de analizar la situación ambiental, organizacional y económica de la gestión de residuos de pipa.
Estrategias de gestión
Almacenamiento de las pipas enteras
Para determinar el espacio de almacenamiento necesario para las pipas enteras se utilizó una tarima de 120cm x 80cm. En ella se posicionaron las frutas suficientes para que la superficie quedase completamente cubierta. Seguidamente, se colocó una superficie plana encima de las pipas, para poder medir y estimar la altura promedio de estas. Todos los cocos fueron seleccionados al azar y la prueba fue realizada en una única ocasión.
Almacenamiento de las pipas trituradas
Se trituró una pipa utilizando una trituradora de grado semi-industrial y en su estado húmedo se colocó en un beaker de 2000 ml, presionando el material sin llegar a extraer el líquido. Se midió la altura que ocupó el material en el beaker, así como el diámetro del recipiente; para obtener el volumen de llenado en cm3 . Mediante este procedimiento se obtuvo una aproximación del espacio requerido, por lo que el resultado es dependiente del tamaño de los frutos. Esta estimación permitió comparar el espacio que requieren los frutos enteros con los triturados. El mismo procedimiento fue aplicado para la fibra y polvo seco, después de secar por una semana y separar las fracciones manualmente. A la fibra sí se le aplicó presión en el beaker, mientras que al polvo no.
Propuesta de valorización
Análisis de humedad, pH y conductividad eléctrica
Se analizaron dos muestras en el Centro de Investigación y de Servicios Químicos y Microbiológicos (CEQIATEC), en la sede central del Tecnológico de Costa Rica (TEC), una de las pipas solamente fue triturada y otra triturada y lavada. El coco verde posee cantidades importantes de taninos, cloruro de potasio (KCl) y cloruro de sodio (NaCl) [7], que pueden afectar el crecimiento y desarrollo de los almácigos y plantas, en caso de que los residuos se quieran utilizar como sustrato para la producción de estos. Por ello, se analizar el cambio de pH y conductividad eléctrica de las fibras y polvo de coco después de un lavado.
El procedimiento de lavado se realizó como lo indica Mattos et al. [8], a escala de laboratorio. Se tomaron 500 gramos de pipa triturada, a los cuales se les agregó 1 litro de agua potable directa del tubo, en una relación 1:2. Se dejó reposar durante 15 minutos, mezclando y presionando las fibras cada 5 minutos. Al finalizar el tiempo establecido, se drenó el agua con ayuda de un textil como filtro, teniendo especial cuidado de no desechar el material más fino.
A las dos muestras se les realizaron análisis de humedad, pH y conductividad eléctrica. La humedad se midió con una balanza de humedad marca OHAUS modelo MB90. Para el pH y la conductividad eléctrica se empleó el método de extracción del sustrato saturado, utilizando relaciones sustrato/agua 1:2 y 1:5, respectivamente. El pHmetro utilizado fue el Orion Star A221 de la marca Thermo Scientific, mientras que el modelo del conductímetro fue EC300A de EcoSense.
Producción de fibra y polvo de coco verde
La selección de las pipas para el análisis se hizo de manera aleatoria en la empresa de interés. Los cocos fueron triturados con la máquina trituradora TR 200 de Trapp y puestas a secar en un patio bajo techo durante una semana. A continuación, fueron llevadas al CIPA, donde se realizó una separación manual de las fibras y polvo, debido a que los tamices vibratorios disponibles no permitieron su clasificación.
Análisis granulométrico del polvo de coco verde
Con el objetivo de definir los tamaños de abertura necesarios para el tamizado del polvo de coco verde, se realizó una prueba granulométrica. Se usó un agitador de tamices Tyler modelo RX-29 con tamices de aberturas de 1,18 mm, 1,70 mm, 2,00 mm, 2,36 mm y 2,80 mm. El tiempo total de vibración aplicado fue de 4 minutos.
Resultados
Situación ambiental actual de la gestión de residuos de pipa
Grandes cantidades de residuos de pipa son generadas como producto de la extracción del agua. Dependiendo de la producción, el número de frutas de desecho generadas al día varía de 10 560 a 13 200 unidades. No todos los cocos verdes tienen la misma masa, por lo que para efectos de la presente investigación se considerarán aquellos de 1,12 kg cada uno Además, para efectos de dimensionamiento, se tomará la máxima producción diaria Lo anterior significa que, en promedio, se generan 14 784 kg (14,8 t) de residuos de pipa al día, 52 que corresponden a 73 920 kg a la semana (73,9 t) y 3 843 840 kg anuales (3843,8 t), considerando una semana laboral de 5 días.
El volumen de pipas generado hace que uno de los principales efectos sean los cambios impuestos al paisaje. Además, si los cocos son acumulados durante un tiempo, la probabilidad de creación de refugio para animales venenosos y roedores es mucho mayor [9].
El tratamiento de los residuos se puede realizar por medio de procesos de triturado y/o prensado. En ellos se genera un líquido, llamado por distintos autores como LCCV (líquido de la cáscara del coco verde), el cual posee una elevada carga orgánica (60 a 70 g DQO L-1), taninos (6 g L-1 ) y conductividad eléctrica (8,8 mS cm-1), además de macronutrientes como P, S, Na, K, Ca y Mg, y micronutrientes como Cu, Fe, Mn y Zn. Su disposición incorrecta puede llegar a afectar los cuerpos de agua receptores debido principalmente por el alto contenido de taninos condensados, que son resistentes a ataques microbianos y son tóxicos para muchos tipos de organismos. No obstante, el LCCV tiene el potencial como fuente de nutrientes para el crecimiento vegetal, así como para la producción de etanol. También se puede realizar un tratamiento biológico del LCCV, para el cual se ha planteado el diseño de sistemas como un reactor anaerobio de flujo ascendente (UASB) con un lecho de lodos, un sistema de lodos activados y un reactor biológico con hongos. La producción teórica de LCCV, para 13 200 pipas diarias, es de 11 038 L día-1 [10]- [11].
Otro de los productos del tratamiento de los residuos de coco, es el polvo. El polvo es obtenido producto de una serie de operaciones como triturado, clasificación y molienda. El material presenta una conductividad eléctrica elevada que, mediante un lavado, permite disminuir la cantidad de sales solubles. El efluente del agua de lavado es tratado en conjunto con el LCCV proveniente de la etapa de prensado [8]. No obstante, aún en caso de no realizarse un prensado, se debe analizar si el sistema de aguas residuales en el sitio de producción resulta eficiente para el tratamiento del agua. O bien, si el alcantarillado sanitario local es adecuado para la disposición de las aguas.
Almacenamiento de los residuos de pipa
Para la producción de sustrato de coco verde se requiere un terreno para realizar procesos como secado y almacenamiento. La empresa de interés, dependiendo de la producción, genera al día de 10 560 a 13 200 unidades de pipa. Para efectos de dimensionamiento, se tomará la máxima producción diaria.
Almacenamiento de las pipas enteras
El volumen que requieren las pipas enteras debe considerarse en el proceso de recepción y almacenamiento de estas [8]. Silveira [12] presenta que en 1 m3 se pueden almacenar hasta 300 unidades de coco verde. La autora también indica que la masa promedio de los frutos, post-extracción de agua es de 1,5 kg, la cual es mayor al promedio considerado en este estudio (1,12 kg). Debido las diferencias en masa y el hecho de que el artículo fue realizado en Brasil y no en Costa Rica, se analizó la capacidad de almacenamiento en 1 m3.
En una tarima rectangular con área de 0,96 m2, se lograron posicionar 54 pipas en un solo nivel, determinando que en 1 m2 , se pueden colocar 56 de ellas. Además, se obtuvo una altura promedio de 15 cm para las frutas, lo que significa que se pueden apilar cerca de 7 pipas en 1 m. Con ello, se determinó que en 1 m3 se pueden disponer alrededor de 392 cocos verdes, un número considerablemente mayor al presentado por Silveira [12]. Con una producción diaria de 13 200 unidades, se estima que en un día se ocuparían 34 m3, lo que corresponde a 170 m3 semanales (considerando 5 días de trabajo). Se estima el volumen hasta una semana laboral, debido a que Carrijo et al. [7] mencionan que las pipas deben ser almacenadas por el menor tiempo posible, porque su maduración puede dificultar su corte. Además, en su acumulación por una semana, se puede llegar a observar la presencia de moho en el interior del coco- El moho elimina la posibilidad de transformar los residuos de coco en aplicaciones como sustrato agrícola.
En términos de terreno, si las pipas se apilan 2 m, el espacio necesario diario sería de 20,2 m2 , lo que se puede traducir a aproximadamente 120 m2 para la acumulación durante una semana. Se sobredimensiona ligeramente por posibles variaciones en la generación de los residuos y otros imprevistos. El apilado a mayores alturas puede involucrar el uso de maquinaria como cargadores o tractores con pala cargadora, cuya compra puede representar gastos económicos adicionales.
Almacenamiento de las pipas trituradas
Con el triturado de los cocos como primera acción, el terreno por ocupar es menor. Se determinó que en 1 m3 se pueden disponer 832 pipas trituradas. Esta es una reducción en necesidad de espacio cercana al 53% cuando se compara con el volumen de los frutos enteros. No obstante, la cantidad acumulable varía con respecto al tamaño de los frutos. Si las pipas se apilan en 1 m, para una semana de secado, serían necesarios cerca de 81 m2 . Mientras que para 90 días serían 1521 m2, aproximadamente. La acumulación de los frutos a esta altura involucra su mezclado de 1 o 2 veces al día, como mínimo, para asegurar que el material se seque.
En la literatura también se discute el espacio necesario que necesitan los cocos. Mattos et al. [8] indican que, por cada 10 000 cocos procesados diariamente, serán necesarios 100 m2 para el secado y/o maduración de las fibras y el polvo, siendo esparcidas en capas de 5 a 10 cm sobre un piso de concreto. Lo que significa que, para 13 200 unidades de coco verde procesadas a diario, serían ocupados cerca 132 m2 en un día y 1,2 ha en 90 días, que es el tiempo mínimo de maduración del polvo considerado en esta investigación. El apilado a dichas alturas aumenta el terreno necesario, pero disminuye el número de tiempos de volteo.
Almacenamiento de la fibra y polvo seco
El secado de los cocos triturados durante una semana permitió observar una reducción de masa cercana del 80% con respecto a la masa del fruto en su estado íntegro. Al realizar la separación de la fibra seca y del polvo, se determinó que el espacio necesario diario es de 40 m3 día-1 y 11 m3 día-1 , respectivamente, mientras que la pipa triturada húmeda requiere de 16 m3 día-1 . Esto puede deberse a que el proceso de secado hace que se expanda el material, llegando a ocupar un volumen superior a pesar de una masa inferior. Para disminuir el volumen requerido de la fibra seca, se requiere de una máquina compresora.
Análisis de humedad, pH y conductividad eléctrica
Los resultados del análisis de humedad, pH y conductividad eléctrica de los residuos de pipa se muestran en el Cuadro 1. En el reporte de los datos, se presenta una incertidumbre expandida, calculada usando un factor de cobertura (k) de 2, con el cual se obtiene un nivel de confianza de aproximadamente 95%.
Cuadro 1. Valores de pH, humedad (%) y conductividad eléctrica (μ S cm-1 ) de los residuos de coco verde.
|
Número de lavados |
0 |
1 |
|---|---|---|
|
pH |
3,46 ± 0,06 |
3,60 ± 0,06 |
|
Humedad (%) |
85,7 ± 0,6 |
88,0 ± 0,6 |
|
Conductividad eléctrica (µS/cm) |
1389 ± 40 |
423 ± 12 |
Autores como Lomelí-Ramírez et al. [13] y Kampf y Fermino [14] indican que existe una serie de variables que afectan la caracterización física y química de los residuos de coco verde, por ejemplo, la temporada, localización geográfica y edad exacta en la que se cosecharon las frutas; variedad frutal y periodos lluviosos variables. En la presente investigación no fue posible estudiar las variabilidades producto de la temporada, edad exacta, variedad frutal y lluvias, por lo que los valores reportados en el Cuadro 1 están sesgados. No obstante, la localización geográfica de cosecha de las pipas sí es conocida (Guápiles y Sarapiquí, en la provincia de Limón).
Mattos et al. [7] proponen una serie de metodologías aplicables para la caracterización de materiales fibrosos, que también pueden ser determinantes en los resultados obtenidos. Sin embargo, se eligió el método de extracción del sustrato saturado propuesto por Liz y Carrijo [9]. Para realizar los análisis, las pipas fueron sometidas a un proceso de trituración, del cual se obtiene una parte fibrosa y otra polvorienta. Para los estudios de laboratorio, se trabajó con ambos componentes. Ambas muestras, con 0 y 1 lavados, presentan un porcentaje de humedad semejante al reportado por la literatura, de un 85% [15]. Para la muestra con las fibras lavadas es importante mencionar que la humedad no va a ser un factor determinante. Por la naturaleza del proceso de lavado, es imposible que se logre drenar la totalidad del agua. Es decir, debido al agua de lavado, los valores de humedad siempre van a ser ligeramente superiores a cuando no se laven.
Las cáscaras de coco verde tienen la desventaja de tener valores muy variables en términos del pH y conductividad eléctrica, tal y como se mencionó anteriormente [9]. En esta investigación, se obtuvieron valores de pH bajos para las dos muestras de pipa analizadas (con 0 y 1 lavados). La literatura reporta valores de pH para el sustrato de coco verde lavado de 4,8; 5 y 6,4 [6], [7], [9]. Mattos et al. [8], reportan que el pH debería aumentar significativamente cuando se realiza un lavado, situación contraria a lo obtenido con las dos muestras analizadas en la presente investigación.
Los rangos de pH reportados en la literatura como los más adecuados para la mayor parte de las plantas, son variados. Avenza Álvarez [16] indican que la mejor disponibilidad de nutrientes se produce en sustratos con un pH comprendido entre 5,5 y 6,5, mientras que Liz y Carrijo [9] mencionan que en un rango de 5,0 a 6,0, la mayor parte de los nutrientes son fácilmente asimilables por las plantas.
Analizando la conductividad eléctrica para las fibras no lavadas, se encontraron valores menores que los reportados en la literatura bajo las mismas condiciones. Carrijo et al. [7], presentan un valor de 2400 S cm-1 , mientras que Rosa et al. [6] de 4740 S cm-1. Para las fibras lavadas, de igual manera se obtuvieron valores menores en comparación a los 1500 S cm-1 reportados [6]. Mattos et al. [17] comentan que un sustrato agrícola debe tener una conductividad eléctrica cercana a 1000 S cm-1 . condición que cumple el sustrato lavado. Indican los mismos autores que es probable que al añadir otros nutrientes, se aumente la salinidad del sustrato, por lo que la conductividad eléctrica debe ser menor a 500 S cm-1.
En la literatura no existe un consenso con respecto a los valores de conductividad eléctrica adecuados para el crecimiento de plantas. Torres et al. [18], comentan que cuando se utiliza el método de extracción del sustrato saturado, una conductividad eléctrica de 0-750 μS cm-1 es muy baja y que los niveles de nutrientes pueden no ser suficientes para sostener un rápido crecimiento; que 2100-3500 μS cm-1 es un rango estándar para zonas radiculares de la mayoría de las plantas, pero es un rango superior para plantas sensibles a sales; y que más de
6000 μS cm-1 son valores extremos, donde la mayoría de cultivos tiene problemas y se requiere inmediata lixiviación de sales. En tal caso, considerando que la conductividad eléctrica de las fibras analizadas va a aumentar con el agregado de otros nutrientes, el valor obtenido se encuentra dentro del rango adecuado para el crecimiento de plantas.
Producción de fibra y polvo
El sustrato de coco está compuesto por una fracción fibrosa y otra polvorosa. Nunes et al. [19] presentan una ecuación y un factor de equivalencia que permiten calcular la masa de fibras equivalentes a la cantidad de residuos generados, es decir, la posible producción de fibras de coco verde basadas en la cantidad de desechos. El factor de equivalencia fue establecido con la información de Bitencourt y Pedrotti [20], que mencionan que, por unidad de coco, se puede producir un 25% de fibra. Nunes et al. [19] consideraron que una unidad de coco verde sin agua es de 1,5 kg, el cual es un valor mayor al del presente trabajo, que corresponde a 1,12 kg. Multiplicando la masa de la fruta por el 25% se obtiene un factor de equivalencia de 0,28 kg/fruta. Una vez corregido el factor de equivalencia z, se procede a aplicar la ecuación:
donde: Tf: Masa de fibras equivalente en kg z: Factor de equivalencia para la masa de fibra de un coco = 0,28 kg/fruta Qc: Número de cáscaras de coco verde
Al aplicar la ecuación, se obtuvo que la posible producción diaria de fibras de coco verde sería de 3,7 t/día, que son 73,9 t/mes y 887,0 t/año. El modelo presentado por Nunes et al. [42] tiene la desventaja de no considerar la producción de polvo. No obstante, Rosa et al. [6] declaran que después de los procesos de molienda y secado, el rendimiento de polvo con relación a la masa inicial del fruto es del 11% al 13%, teniendo una humedad del 17% al 20%. Bajo este principio, la producción diaria de polvo de coco sería de 1,6 t/día, que son 32,5 t/mes y 390,3 t/año.
Posterior al triturado y secado de los frutos durante una semana, se observó que se perdía del 60% al 80% de la masa original del fruto. También se logró determinar que, del material seco y solamente triturado, cerca del 70% correspondía a fibras y 30% a polvo. Este proceso de clasificación se realizó manualmente, debido a que los tamices vibratorios disponibles no permitieron la separación de los materiales, además, que los mismos no disponían de una gran variedad de aberturas. Por ello, es recomendable el uso de tamices rotatorios para su clasificación, considerando que no se poseía máquina clasificadora.
Con respecto a la proporción de fibras y polvo obtenidas en este estudio, se observa que es coherente con los resultados de Marafon et al. [21], e inversos a los reportados por Mattos et al [17]. Es importante recalcar que ambos autores aplican triturado, prensado y clasificación de pipas, mientras que, en esta investigación, solo triturado y clasificación.
Si se considera la pérdida del 80% de la masa original, así como una proporción de 70% de fibra y 30% de polvo, la producción diaria para 13 200 unidades de coco verde sería de 2,1 t/día de fibra y 0,9 t/día de polvo. Las cantidades son obtenidas cuando solo se han realizado los procesos de triturado, secado y clasificación.
En comparación con lo estipulado por Nunes et al. [19] y Rosa et al. [6], se observa que los porcentajes con respecto a la masa original del fruto varían. Para lo analizado, el polvo representa el 6% de la masa original (en comparación con 11%), mientras que la fibra un 14% (en comparación con 25%). La divergencia en los datos podría ser producto de la naturaleza de los frutos, así como el proceso aplicado para la obtención de los materiales.
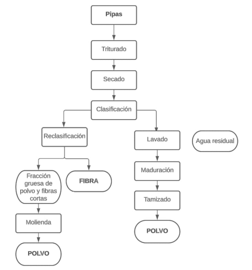
Proceso sugerido para la producción de fibra y polvo de coco verde
En la literatura se presenta el problema de que algunos investigadores buscan valorizar solamente el polvo y no la fibra del coco [6],[15]. De la revisión realizada, Mattos et al. [8] son los únicos autores en proponer un proceso para el aprovechamiento de ambas partes. Durante la investigación se encontró la dificultad de reproducir el proceso tal y como fue reportado por los autores analizados, situación debido a la imposibilidad de conseguir la maquinaria utilizada por ellos, o bien, prensar los cocos ya que no estuvo al alcance del presente proyecto. Debido a lo anterior se propone un proceso que se adecuó a las condiciones de la investigación.

Figura 1. Procedimiento para la obtención de fibra y polvo de coco verde.
Triturado
El triturado de los cocos verdes se debe realizar a diario, debido a la cantidad de residuos que se generan al final del día laboral. Además, su acumulación por varios días puede requerir mucho espacio. La maquinaria debe permitir que los cocos se puedan triturar enteros, en virtud de que a los frutos solo se les hace un pequeño corte para extraer el agua.
Secado
El tiempo de secado de los cocos triturados al aire libre va a depender de la cantidad de sol, así como la presencia de lluvias. Se observó que un periodo de 4 a 7 días resulta adecuado para obtener el material con una humedad considerablemente menor a la inicial. Si el coco va a ser acumulado en pilas, se debe hacer un volteo diario, para asegurar un secado relativamente uniforme. Es de gran importancia que el secado “natural” se realice sobre piso de concreto o piedras. Esto es debido a que el contacto con césped o tierra puede humedecer o contaminar el producto.
En el caso de presencia de lluvias o falta de espacio, se puede hacer uso de un secador. El tiempo de secado variará con respecto a las especificaciones de cada equipo.
Clasificación
Los cocos verdes presentan una humedad cercana al 85%, lo que puede llegar a dañar la maquinaria clasificadora no especializada para los frutos en esta etapa de madurez. Las clasificadoras con mayor disponibilidad en el mercado se basan en el principio de introducir el coco maduro entero. Seguidamente, la máquina separa las fracciones de fibra y polvo, mediante una serie de mecanismos específicos para cada instrumento.
Por ello, se plantea la clasificación del polvo y la fibra posterior al triturado y secado de los cocos. Como producto del triturado y secado, las fibras tienden a aglomerarse, acumulando polvo que se puede utilizar como sustrato agrícola. Además, la presencia de un alto contenido de polvo en las fibras empobrece la calidad del producto. Para desaglomerar, se pueden emplear rastrillos antes de que el material ingrese al tamiz. En este paso se genera material particulado muy fino, por lo que el uso de material de protección como mascarillas y lentes, es esencial para las personas trabajadoras.
Lavado
Para la presente investigación se plantean dos métodos para el lavado del polvo de coco verde. Uno de ellos es una pileta, mientras que el otro es una máquina centrífuga. El método del tanque o pileta es ampliamente utilizado en la industria del sustrato de coco [8],[15]. La centrifugadora ha sido utilizada, en el Centro de Investigaciones en Vivienda y Construcción (CIVCO) del TEC, para el lavado de fibras vegetales.
Dimensionamiento del tanque de lavado
El tanque de lavado de las fibras y polvo de pipa fue dimensionado de acuerdo con las especificaciones planteadas por Mattos et al. [8]. Para 10 000 cocos al día son necesarios 8 m2 de tanque, por lo que, para 13 200 pipas diarias, las dimensiones de la pileta de lavado son de 10,6 m2 , con una profundidad de 1,2 m. De esa profundidad, 0,2 m son destinados como borde de la pileta, mientras que el resto es para su llenado. Además, se plantean 4 lavados diarios.
Si la mitad del tanque se llena con agua, significa que el volumen de agua necesario por lavado es aproximadamente de 5,3 m3 . Al mes, considerando 5 días de trabajo semanales, el consumo de agua sería de 422,4 m3.
Dimensionamiento de la centrífuga
Las dimensiones de la centrífuga estuvieron basadas en la masa de polvo sin comprimir que puede ser almacenada en 1 m3 (0,15 t*m3 ), así como la aplicación de 8 lavados diarios al polvo generado en un día. De igual manera se consideró lo estipulado por Mattos et al. [8], que indican que se necesitan partes iguales de polvo y agua. La máquina consta de un tambor interno y un tambor externo. El interno se llena hasta un 75% de su capacidad total, para evitar daños al equipo y pérdida de material. Considerando una producción diaria de 0,9 t de polvo, el tambor interno de la centrífuga debe tener un volumen de 1,9 m3 , mientras que el externo de 3,2 m3.
Maduración o compostaje
El polvo de coco puede compostarse, mientras que las fibras son solamente sometidas a un periodo de secado. Por ello, se propone el proceso después de la separación de los materiales. Para el presente caso, se va a plantear la obligatoriedad de la maduración del sustrato por un periodo mínimo de 90 días permitiendo mejorar las características químicas del producto [22]. Para el caso del coco maduro, se han observado periodos de compostaje hasta por años, por lo que se supone que también es aplicable para el coco verde [23].
También se puede considerar el uso de urea para acelerar el proceso de maduración. A pesar de que no es una técnica ampliamente utilizada para el sustrato de coco, permite reducir el tiempo de maduración a 60 días [8]. Esto también trae el beneficio de la disminución del tamaño del terreno donde se realiza el proceso, tal y como se mencionó anteriormente. De acuerdo con las indicaciones de Mattos et al. [48], si el polvo posee una humedad del 50%, se necesitarían 2 g de urea por kg de polvo. Por lo tanto, para 18 000 kg mensuales de polvo de coco verde, se requerirían 36 kg de urea. En el mercado se encuentra urea en una presentación de 45 kg, por lo que se utilizaría el 80% del saco mensualmente. El saco de 45 kg tiene un costo de ₡ 21 475 ($39,88 al 25 de agosto del 2023) [66].
Tamizado
Para la elección del tamaño de abertura de malla necesaria para la clasificación del polvo de coco, se realizó una prueba granulométrica (Cuadro 2). El polvo analizado no fue sometido a una molienda, solamente se separó del material fibroso seco.
Cuadro 2. Determinación de la granulometría del polvo de coco verde.
|
Tamiz N° |
Abertura (mm) |
% Retenido |
|---|---|---|
|
7 |
2,80 mm |
48,9 |
|
8 |
2,36 mm |
3,3 |
|
10 |
2,00 mm |
5,3 |
|
12 |
1,70 mm |
3,1 |
|
16 |
1,18 mm |
9,7 |
|
Fondo |
- |
29,7 |
|
Total |
100 |
Como se puede notar, cerca del 50% del material retenido presenta una granulometría mayor a los 2,80 mm, los cuales son pedazos de endocarpio del coco. Esta fracción puede ser aprovechada tal y como está, o bien puede someterse a un proceso de molienda que permita disminuir su tamaño.
La fracción con tamaños de gránulos menores a 1,18 mm también presentó un porcentaje de retención de polvo importante. En esta casi no se observan fibrillas, a diferencia de lo obtenido en la malla de abertura de 1,70 mm. Los demás tamices acumularon menos del 10% del total del material analizado, no obstante, representan una fracción intermedia que no se puede obviar. Por lo tanto, considerando los resultados del análisis granulométrico y la capacidad de encontrar en el mercado aberturas de malla de números no exactos para coladores rotatorios, se define que tamices con abertura de 3, 2 y 1 mm resultan adecuados para el polvo de coco verde.
Molienda
Aún después de la clasificación, el polvo puede presentar fibras de varias longitudes. Estas aumentan la densidad y reducen la capacidad de aireación del sustrato, que puede generar problemas para el desarrollo de las raíces de las plantas. Mediante el uso de un molino que disminuya el tamaño de las fibras a menos de 2 cm, se puede mejorar la estabilidad de la mezcla de polvo con fibras [8].
Reclasificación
Se plantea la reclasificación de los materiales para separar fibras cortas y trozos de coco de las fibras más largas. En este proceso, un tamiz con abertura de malla de 2 cm resultaría adecuado para su separación. Las fracciones de fibras cortas y trozos de coco pueden someterse a una molienda, con el objetivo de disminuir su granulometría y poder incorporarse al polvo. Mediante este procedimiento también se obtendrían las fibras largas sin una cantidad importante de polvo.
Los procedimientos planteados para la obtención de polvo y fibra de coco verde son la trituración, secado, clasificación, lavado, maduración, tamizado, reclasificación y molienda. Estos corresponden a lo discutido en la literatura, así como adaptado a las condiciones específicas de la empresa, maquinaria fácilmente disponible y condiciones meteorológicas regionales.
Conclusiones
•El principal impacto ambiental detectado, producto de la generación de los residuos de pipa de la empresa en estudio, es el cambio impuesto al paisaje.
•Los impactos ambientales de la gestión inadecuada de los residuos de pipa en Costa Rica se deben principalmente a la baja degradabilidad del fruto y su gran volumen. La primera hace que se contaminen espacios como vías públicas y cuerpos de agua. Además, como producto del espacio que requieren, los cocos pueden llegar a disminuir la vida útil de rellenos sanitarios o vertederos, en caso de ser dispuestos en esos lugares.
• La mayor parte de la literatura existente con respecto al tema estudiado proviene de Brasil. Para Costa Rica, esta es la primera investigación de dominio público relacionada con la gestión de los residuos de coco en un estado inmaduro.
•El análisis detallado de parámetros como lavado, maduración y procesos aplicados para la obtención del polvo de coco verde, es esencial para alcanzar un buen rendimiento y calidad del producto.
La mayor parte de la maquinaria disponible para la transformación de los residuos de coco está diseñada para cuando el fruto se encuentra maduro, por lo que, si no se desea importar el equipo, se debe construir con las especificaciones necesarias.
Agradecimientos
A la Sra. Karla Bolaños por su gran colaboración desde el primer día del proyecto. Así como a don Hugo por su ayuda constante en la empresa. A Sofía del CIPA y Yohanna del CEQIATEC, ambas del TEC por su ayuda en los laboratorios.
Referencias
[1] Organización para la Cooperación y el Desarrollo Económicos y Organización de las Naciones Unidas para la Agricultura y la Alimentación, “OECD-FAO Agricultural Outlook 2022-2031”, OECD iLibrary, https://www.oecd-ilibrary.org/agriculture-and-food/oecd-fao-agricultural-outlook-2022-2031_f1b0b29c-en (Consultado 21 ago., 2022).
[2] I. O. Adejumo y O. A. Adebiyi, “Agricultural Solid Wastes: Causes, Effects, and Effective Management”, Strategies of Sustainable Solid Waste Management. Londres, Reino Unido: IntechOpen, 2020 [En línea]. Disponible: https://www.intechopen.com/chapters/73517 doi: 10.5772/intechopen.93601.
[3] GRID-Arendal, “The Environmental Food Crisis: The Environment’s Role in Averting Future Food Crises” GRID Arendal A UNEP Partner, https://www.grida.no/publications/154 (Consultado 22 ago., 2023).
[4] P.K. Sadh, S. Duhan y J.S. Duhan, “Agro-industrial wastes and their utilization using solid state fermentation: a review”, Bioresour. Bioprocess., vol. 5, no. 1, pp. 1-15, ene., 2018. Consultado: 19 ago. 2022. doi: 10.1186/s40643-017-0187-z.
[5] Organización de las Naciones Unidas para la Agricultura y la Alimentación, “FAOSTAT”, FAO, https://www.fao.org/faostat/en/#data/QCL (Consultado 27 ago., 2022).
[6] M.F. Rosa, F.J. Santos, A.A. Montenegro, F.A. de Abreu, D. Correia, F.B. de Araújo, E.R. Norões, “Caracterização do pó da casca de coco verde usado como substrato agrícola”, Emb. Trop. Agro., no. 56, pp.1-6, may., 2001. Consultado: 29 ago. 2022. [En línea]. Disponible: https://ainfo.cnptia.embrapa.br/digital/bitstream/CNPAT-2010/5862/1/Ct-054.pdf.
[7] O.A. Carrijo, N. Makishima, R.S de Liz, V.R. Oliveira, Uso da Fibra da Casca de Coco Verde para o Preparo de Substrato Agrícola. Brasília, Brasil: Embrapa, 2003. [En línea]. Disponible: https://ainfo.cnptia.embrapa.br/digital/bitstream/item/214389/1/digitalizar0371.pdf
[8] A.L.A. Mattos, M.F. Rosa, L.A. Crisostomo, F.C. Bezerra, D. Correia, L.G.C. Veras, “Beneficiamento da casca de coco verde”, Embrapa, https://www.embrapa.br/en/agroindustria-tropical (Consultado: 5 set. 2022).
[9] R.S. de Liz y O.A. Carrijo, “Substratos para Produção de Mudas e Cultivo de Hortaliças”. Brasília, Brasil: Emb. Horta., 2008. [En línea]. Disponible: https://www.embrapa.br/buscade-publicacoes/-/publicacao/781301/substratos-para-producao-de-mudas-e-cultivo-dehortalicas.
[10] R.C. Leitão, A.M. de Araujo, O.L. de Sousa, M.A. Freitas-Neto, M.B. Viana, C.R.F. Brito, A.B. Sousa, M.F. Rosa, G.A.S. Pinto, S.T. Santaella, “Tratamento biológico do líquido da casca do coco-verde”, Embrapa, https://www.embrapa.br/en/busca-de-publicacoes/-/publicacao/884014/tratamentobiologico-do-liquido-da-casca-do-coco-verde (Consultado 29 mar. 2023).
[11] A.S. Pereira y M.U.C. Nunes, “Líquido da casca de coco verde: caracterização química e possíveis alternativas de uso na agricultura”, Embrapa, https://ainfo.cnptia.embrapa.br/digital/bitstream/item/186015/1/Liquido.pdf (Consultado 17 mar. 2023).
[12] M.S. Silveira, “Aproveitamento das cascas de coco verde para produção de briquette em Salvador -BA”, Tesis de maestría, Gerenc. e Tecn. Amb. no Proc. Produ., Univ. Fed. da Bahia, Salvador, Brasil, 2008.
[13] M.G. Lomelí-Ramírez, R. Anda, K.G. Satyabarayana, G.I. de Muniz, “Comparative Study of the Characteristics of Green and Brown Coconut Fibers for the Development of Green Composites”, Bio Re., vol. 13, no.1, pp.1637-1660, ene., 2018. Consultado: 28 ago. 2022. doi:10.15376/biores.13.1.1637-1660.
[14] A.N. Kampf y M.H. Fermino, “Substrato para plantas: a base da producao vegetal em recipiente”, presentado en Encontro Nacional sobre Substrato para Plantas, Porto Alegre, Brasil, 11 dic., 2000, 312p.
[15] M.F. Rosa, F.A.P. Abreu, A.A.L. Furtado, A.K.L. Brigido, E.R. Noroes, “Processo agroindustrial: Obtenção de pó de casca de coco verde”, Embrapa Agroindústria Tropical, https://ainfo.cnptia.embrapa.br/digital/bitstream/CNPAT/7874/1/ct_61.pdf, (Consultado 28 ago., 2022).
[16] A. Avenza Álvarez, Preparación del medio de cultivo, 2 ed. Málaga, España: IC Editorial, 2018. [En línea]. Disponible: https://www.google.co.cr/books/edition/Preparaci%C3%B3n_del_medio_de_cultivo_AGA O02/b1EpEAAAQBAJ?hl=es&gbpv=1&dq=conductividad+el%C3%A9ctrica+sustrato&p g=PT46&printsec=frontcover.
[17] M. Rosa, A.L.A. Mattos, L.A. Crisostomo, M.C. Figueiredo, F.C. Bezerra, L.G. Veras, D. Correia, “Processamento da casca de coco verde para a produção de pó e fibra”, J. Interamer. Soc. Trop. Hort, vol. 53, pp. 85-88, ene., 2011. Consultado: 15 mar. 2023.
[18] A.P. Torres, D. Camberato, R. Lopez, M. Mickelbartl., “Producción Comercial de Cultivos Bajo Invernadero y Vivero, Medición de pH y Conductividad Eléctrica en Sustratos”, Purdue Extension, 2001. https://mdc.itap.purdue.edu/item.asp?itemID=19590, (Consultado 15 mar., 2023).
[19] L.A. Nunes, J.Z. Gerber, M.L.S. Silva, R. Kalid, “Waste green coconut shells: Diagnosis of the disposal and applications for use in other products”, Jour. of Clean. Prod., vol. 255, may., 2020. Consultado: 11 ago. 2022. doi: 10.1016/j.jclepro.2020.120169.
[20] D. Bitencourt y A. Pedrotti, “Usos da Casca de Coco: Estudo das Viabilidades de Implantação de Usina de Beneficiamento de Fibra de Coco em Sergipe”, Rev. da Fap., vol. 4, no. 2, pp. 113-122, jul.-dic. 2008.
[21] A.C. Marafon, M.U.C. Nunes, A.F.C. Amaral, J.P. dos Santos, “Aproveitamento de cascas de coco para geração de energia térmica: potencialidades e desafíos”. Aracaju, Brasil: Embrapa, 2019. [En línea]. Disponible: https://www.infoteca.cnptia.embrapa.br/infoteca/bitstream/doc/1119514/1/DOC234.pdf.
[22] R.S. de Liz, “Análises físicas e químicas de substrato a base de coco verde para produção de mudas de hortaliças ”, Tesis de maestría, Fac. de Agro. e Med. Vet., Uni. de Brasília. , Brasília, Brasil, 2006.
[23] R. Duran, “Estudio de prefactibilidad para la producción y comercialización de sustratos a base de fibra de coco en Costa Rica”, Tesis de maestría, Ger. Agro., Tec. de Costa Rica, San José, Costa Rica, 2021. [En línea]. Disponible: https://www.kerwa.ucr.ac.cr/handle/10669/84445.
Declaración sobre uso de Inteligencia Artificial (IA)
Los autores aquí firmantes declaramos que no se utilizó ninguna herramienta de IA para la conceptualización, traducción o redacción de este artículo
1 Artículo basado en tesis de licenciatura de la primera autora. Disponible en: https://repositoriotec.tec.ac.cr/handle/2238/14599
2 Escuela de Química, Ingeniería Ambiental, Instituto Tecnológico de Costa Rica. Costa Rica.
veronicapiedra40@gmail.com
https://orcid.org/0009-0002-3313-0226
3 Escuela de Química, Centro de Investigación en Protección Ambiental (CIPA), Instituto Tecnológico de Costa Rica. Costa Rica.
labarca@itcr.ac.cr
https://orcid.org/0000-0001-5129-3104