Article
DOI:
https://doi.org/10.18845/te.v19i1.7582
Perceived value of second-hand clothing in centennials: Analysis of antecedents and effects
Valor percibido de la ropa de segunda mano en los centennials: análisis de antecedentes y efectos
TEC Empresarial, Vol. 19, n°. 1, (January - April, 2025), Pag. 106 - 123, ISSN: 1659-3359
AUTHORS
Judith Cavazos-Arroyo*

Business School. Universidad Popular Autónoma del Estado de Puebla,
México.
judith.cavazos@upaep.mx.
José Luis Zapata-Sánchez

Marketing and Business Department. Universidad Autónoma del Estado de
Quintana Roo, México.
jzapata@uqroo.edu.mx.
Corresponding Author: Judith Cavazos-Arroyo
How to Cite: Cavazos-Arroyo, J., & Zapata-Sánchez, J. L. (2025). Perceived value of second-hand clothing in centennials: Analysis of antecedents and effects. Tec Empresarial, 19(1), 106-123. https://doi.org/10.18845/te.v19i1.7582
ABSTRACT
Abstract
Consumers are increasingly interested in second-hand clothing. This research analyzes how perceived benefits and risks influence the perceived value of secondhand clothing. In addition, we analyze the impact of perceived value on trust and recommendations to wear second-hand clothing. The empirical application uses structural equation modeling on a sample of 310 centennial consumers of second-hand clothing in Chetumal, Mexico. The results show that perceived benefits positively influence the perceived value of second-hand clothing, whereas perceived risks do not affect perceived value. Perceived value positively influences trust, and trust has a positive impact on consumer recommendations to wear second-hand clothing. The main findings suggest that the benefits perceived by consumers are an antecedent of the perceived value of second-hand clothing.
Keywords: Perceived benefits and risks; Perceived value; Trust; Recommendation; Second-hand clothing
Resumen
Los consumidores están cada vez más interesados en adquirir ropa de segunda mano, por ello, esta investigación analiza cómo influyen los beneficios y riesgos percibidos en el valor percibido de la ropa de segunda mano. Además, analizamos el impacto del valor percibido sobre la confianza y la recomendación a que otros usen ropa de segunda mano. La aplicación empírica utiliza modelos de ecuaciones estructurales sobre una muestra de 310 consumidores centennials de ropa de segunda mano en Chetumal, México. Los resultados muestran que los beneficios percibidos influyen positivamente en el valor percibido de la ropa de segunda mano, aunque los riesgos percibidos no afectan al valor percibido. Asimismo, el valor percibido influye positivamente sobre la Confianza, y esta repercute positivamente en la Recomendación del Consumidor a utilizar ropa de segunda mano. El principal hallazgo de esta investigación es que sólo los beneficios percibidos por los consumidores son un antecedente del valor percibido de la ropa de segunda mano.
Palabras clave: Beneficios y riesgos percibidos; valor percibido; confianza; recomendación; ropa de segunda mano
Introduction
1. Introduction
Second-hand clothing has become a growing global industry and is expected to reach $84 billion by 2030 (Statista, 2022). The perception of purchasing and wearing second-hand clothing varies around the world; for instance, in some developing economies, it has been positioned as “vintage” fashion, a second chance for preloved clothes, a form of consumption associated with a greener lifestyle, a possibility to be purchased by the lower social classes, and even in some contexts, it is perceived as an icon of dressing well (Hernández, 2019; Syahrivar et al., 2023; Pereira et al., 2024). Brazil and Mexico have become the main consumption markets for second-hand clothing in the Latin American region. It is estimated that second-hand apparel consumption in Mexico grew five times more than the overall apparel sector between 2016 and 2021. Furthermore, in the following years, more physical retailers of second-hand imported clothing in bales are expected to open, and new buying and selling platforms will emerge (Business Insider Mexico, 2023; Future Market Insights, 2023).
Likewise, one of the generations that most value second-hand clothing is the centennial or Z generation, born between 1997 and 2012 (Dimock, 2019). Empirical work has found that many members of this generation buy it frequently and appreciate its affordable prices (Kim-Vick & Cho, 2024); they associate it with the benefits of the circular economy and consider that it generates a positive environmental impact (Liu et al., 2023). However, the second-hand clothing industry involves opportunities and challenges for both sellers and customers. For instance, on the one hand, many retailers have mentioned that many times, when they open the bundles, they find torn, stained, or too dirty clothes, thus questioning the quality of the bales (Chalhoub, 2012). On the other hand, many people consider that, due to its characteristics, second-hand bale clothing can entail serious health risks (Rakhshanpour et al., 2021) since they believe that this international industry does not have clear sanitation standards for consumption. However, in some contexts, it has been found that, for regular buyers of this type of clothing, this variable has little impact on their purchase decision because they perceive a high value in it (Wang et al., 2022).
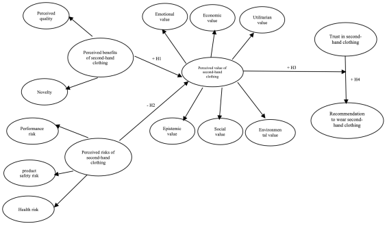
The perceived value represents customers’ subjective perception of the value of a product or service (Tu et al., 2022) and is critical to variables such as attitude formation, trust building, and engagement (Kim, Jung & Lee, 2021; Moriuchi & Takahashi, 2022). Several previous studies on second-hand products have focused on analyzing the perceived value associated with topics such as luxury products (Aycock et al., 2023; Lou et al., 2022; Tu et al., 2022), environmental attributes (Pretner et al., 2021); motivations (Kessous & Valette-Florence, 2019; Lo et al., 2019), and even symbolic aspects (Turunen & Leipämaa-Leskinen, 2015). However, antecedents of perceived value in second-hand clothing, such as perceived benefits and risks (Hernández, 2019), and effects, such as trust and recommendation, need to be further explored (Salciuviene & Daryanto, 2016; Zeqiri et al., 2023). Therefore, the objectives of this research were twofold. First, to analyze the effect of perceived benefits and risks on the perceived value of second-hand clothing, and second, to examine the impact of perceived value on trust and recommendation to wear second-hand clothing among Generation Z consumers.
2. Literature review
2.1 Perceived value of second-hand clothing
Grewal et al. (1985) proposed a theory of perceived value based on the subjective relationship between the benefits of the product or service and the price paid for it; that is, if the benefits perceived by consumers are greater than the price paid, then the perceived value will be higher. This research understands perceived value as a multidimensional construct evaluated by the consumer, considering emotional, utilitarian, economic, environmental, epistemic, and social values.
Emotional value derives from consumers’ feelings or affective states associated with a good or brand (Eid, 2015; Sheth et al., 1991). Previous work has found that positive feelings toward second-hand clothing might compensate for some attributes lacking in these garments (Rulikova, 2020). Utilitarian value is associated with product performance (Li et al., 2012), while economic value refers to the utility obtained from the product relative to the perceived price (Das et al., 2022; Sweeney & Soutar, 2001). Similarly, in this study, environmental value refers to the perceived utility of the eco-friendly features of second-hand clothing; that is, consumers perceive its wear as a positive alternative to reduce environmental damage (Liang & Xu, 2018; Kim, Woo & Ramkumar, 2021). Epistemic value is composed of the desire for knowledge, learning, innovation, and curiosity about a good or brand (Prebensen & Xie, 2017). Some work focused on second-hand clothing has identified that epistemic value is reflected in the perception of consumers that it is unique, novel, and different (Koay et al., 2022). Lastly, social value involves the perceived utility derived from associating with a specific social group or groups (Sheth et al., 1991). Perceived benefits of social value are related to a positive social acceptance or image derived from purchasing or using a product or service. Previous studies have found that the purchase of second-hand clothing produces high social value, given that some social groups perceive it as environmentally responsible behavior and support the circular fashion industry (Koay et al., 2022).
2.2 Perceived benefits of second-hand clothing and perceived value
Perceived benefits are understood as a subjective perception of the necessary attributes that a product or service must have to be attractive to consumers (Helinski & Schewe, 2022) and constitute a relative advantage over other substitute products in satisfying the needs or desires of consumers (Al-Debei et al., 2015). This research considered two perceived benefits of second-hand clothing: perceived quality and novelty (Hu et al., 2023; Hur, 2020). Perceived quality in second-hand products comprises product condition, features, brand (Sihvonen & Turunen, 2016), and even garment durability (Sorensen & Johnson, 2019). Novelty is a dimension associated with the search for the satisfaction of hedonic needs (Schwartz, 2012) and the concern of the consumer to find a particular or unique clothing style (Hur, 2020).
The perceived benefits of a product positively influence its perceived value (Monroe, 2003); some researchers have suggested that when attributes are added to a product or service that the customer appreciates, it is possible to increase the perceived value (Liljander, 2000). For instance, research conducted with mobile device consumers in China found that perceived benefits positively influence perceived value (Hu et al., 2023). Thus, after considering the perceived benefits and risks of a given good or behavior, consumers determine its level of perceived value (Gao et al., 2023). Therefore, the following hypothesis is proposed:
H1: Perceived benefits positively affect the perceived value of second-hand clothing
2.3 Perceived risk and perceived value
Perceived risk is a multidimensional construct relevant to the study of consumer behavior because of its implications and influence on aspects such as purchase intention (Chen & Yuan, 2016), decision-making (Koç et al., 2019), and perceived value (Hu et al., 2023). It refers to a subjective evaluation of a consumer about potential hazards or losses that may threaten his or her well-being (Adeola, 2007; Mvondo et al., 2023). This research focuses on three dimensions of risk: performance, health, and safety.
Performance risk refers to how well a product or service performs compared with consumer expectations (Thakur & Srivastava, 2015). In contrast, health or sanity risk refers to consumers’ perception of how harmful second-hand clothing may be to their health or life because of the following: it was worn by someone else, it may be contaminated, dirty, mishandled, or the age of the garment (Hernández, 2019; Kim, Jung & Lee, 2021; Koay et al., 2023). Previous work has found that earlier customers of second-hand clothing have lower levels of health risk associated with this type of clothing (Yan et al., 2015). In this study, product safety risk refers to a conflict or uncertainty that arises in consumers due to a possible loss due to a lack of information or product quality (He, 2023). Some experts consider this risk ubiquitous in products traded in today’s consumer markets (Tennant, 2018).
In addition, perceived risk negatively influences perceived value, as high perceived risk is expected to decrease perceived value significantly (Snoj et al., 2004). Several empirical investigations have confirmed this. For instance, work on the circular economy has found that perceived risk negatively influences perceived value in this field (Centobelli et al., 2023; Shashi et al., 2024), and perceived risk about a tourism destination has also been found to influence its perceived value negatively (Abror et al., 2022). Therefore, in the second-hand clothing context, it is proposed that:
H2: Perceived risks negatively affect the perceived value of second-hand clothing
2.4 Perceived value and trust in second-hand clothing
Consumer trust involves the willingness of one party to another under the expectation that the latter will perform an essential action for the trusting party (Mayer et al., 1995). Trust involves a feeling of security and willingness to engage in a relational exchange under the expectation that a person, firm, product, or service will deliver as promised (Abror et al., 2022; Beldad et al., 2010). Work on second-hand products has highlighted its relevance as a prerequisite for successful transactions (Jang & Kim, 2023; Kim, Woo & Ramkumar, 2021). Perceived value is expected to influence trust positively. Research related to organic food (Watanabe et al., 2020), sustainable shipping (Yuen et al., 2018), and online shopping (Sharma & Klein, 2020) have verified this effect. Thus, it can be expected that:
H3: Perceived value positively affects trust in second-hand clothing
2.5 Trust and recommendation to wear second-hand clothing
Recommendation to use or wear a product or service is, in essence, a word-of-mouth behavior of users (WOM) and involves the willingness to recommend a brand, product, or service to friends and contacts based on previous consumption experiences (Tran et al., 2021). This type of recommendation behavior is interpersonal communication that provides favorable information informally and credibly (Lo et al., 2019), influencing the minds, feelings, and decisions of others (Groeger & Buttle, 2014).
The literature shows that trust influences the recommendation to use a product (Mortazavi et al., 2014; Soares et al., 2012). For instance, a study conducted in the context of civil society organizations found that trust positively influences opinion recommendation (Gharib et al., 2020), and another study conducted on centennial consumers of luxury fashion brands found that perceived trust has a positive effect on customer recommendation (Youn & Cho, 2022). Thus, on this basis, the following hypothesis is proposed:
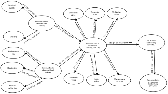
H4: Trust in second-hand clothing positively affects the recommendation to wear second-hand clothing Thus, based on the above, Figure 1 shows the conceptual model under study in this article.
Methods
3. Method
Quantitative, explanatory, and cross-sectional research was conducted on 400 centennials in Chetumal, Mexico. Of these, 310 surveys were usable, as they declared to be buyers of second-hand clothing. This sample size follows the recommendations of Hair et al. (2019) , which indicate that it is necessary to identify the construct that receives the highest number of arrows in the model. If the maximum number is two, then it is necessary to have a minimum of 130 observations to detect an R² of 0.25, with a statistical significance of 1% and a power of 80%. Therefore, the sample size obtained is sufficient.
To collect data, an electronic survey was administered using Google Forms, and an instrument was designed based on scales validated in the literature. Thus, perceived benefits are a second-order construct measured through two dimensions: perceived Quality and Novelty. To evaluate Perceived Quality, three items were adapted from the scale of Hati et al. (2020) , two items from the scale of Chen and Chang (2013) , and one item from the scale of Das et al. (2022) . The Five-item Liu et al. (2020) scale was adapted to measure Novelty. Also, perceived risks are a second-order construct that was measured using three dimensions: performance risk, health risk, and product safety risk. Thus, Performance risk was measured by adapting the scale of Lang and Zhang (2019) , which has three items, while Health risk was measured with the adaptation of the scale of Hanafiah et al. (2021) , composed of three items. For product safety risk, two items were adapted from the Hein (2022) scale, two from Choy and Chua (2013) , and two from Nguyen and Llosa (2023) .
Furthermore, the perceived value was measured using six dimensions: emotional value, economic value, utilitarian value, environmental value, epistemic value, and social value. Emotional value was measured with four items from Kim et al. (2023) , while economic value was measured with four items from Das et al. (2022) , and utilitarian value was measured with Li et al. (2012) scale with three items. Environmental value and epistemic value were measured with the scales of Koay et al. (2022) , the former with four items and the latter with three items, and social value with the four-item Kim et al. (2023) scale. Likewise, trust was measured using the four-item Abror et al. (2022) scale, and, lastly, the recommendation to wear second-hand clothing was measured with the four-item of Tran and Hien (2021) scale. A five-point Likert scale ranging from 1=strongly disagree to 5=strongly agree was used. The appendix presents the scales employed in this research.
The translation-re-translation method (Bradley, 2013) was used, which consisted of performing the linguistic equivalence of the scales through translation from English to Spanish; the scales were adapted and back-translated by a translator to ensure the content. Subsequently, an expert assessed the quality of the translation, verifying the closeness of the third version to the original scale.
Non-probabilistic convenience sampling was used with people of the centennial generation (11 to 26 years old in 2023) who stated that they were buyers of second-hand clothing. Before the application of the instrument, a pilot test was conducted in a commercial area with 40 people from the study population to verify the instrument’s reliability and validity. An exploratory factor analysis showed that six variables did not meet the minimum loading of 0.50 (Hair Jr. et al., 2009) and were eliminated (PQ1, N3, PfR1, SR5, SR6, & UV2). Then, Cronbach’s Alpha was acceptable [α > 0.70] (Cortina, 1993) both for the complete instrument (α=0.919) and for each construct: perceived quality [α=0.789], novelty [α=0.707], emotional value [α=0. 880], economic value [α=0.840], utilitarian value [α=0.701], environmental value [α=0.873], epistemic value, [α=0.820], social value [α=0.714], performance risk [α=0.773], health risk [α=0.803], product safety risk [α=0.873], trust in second-hand clothing [α=0.801], and recommendation to wear second-hand clothing [α=0.869].
Fieldwork was conducted between August and December 2023. The surveys were administered in a public high school, a public university, and a commercial area in Chetumal, the capital of the state of Quintana Roo, located in southeastern Mexico. The research topic was explained for the application of the questionnaire, and a first filter question was asked to verify whether the respondent lived in Chetumal. The second filter verified that the age of the potential participant was within the range of the Centennial Generation (11 to 26 years old in 2023). If the participant was a minor, his or her mother/ father/guardian needed to review the instrument and sign an informed consent. Once the respondents agreed to cooperate in answering the questionnaire, a third filter question was asked: Do you buy second-hand clothing (in Spanish, ¿Compras ropa de paca?)? If the answer was yes, a tablet was offered to complete the instrument, or a link was shared to enable the participant to use their device. The application of each questionnaire took approximately 15 minutes. Respondents did not receive any payment or other compensation for their participation. SPSS-V26 software was used for descriptive analysis, and PLS-SEM-V4 software was used for partial least squares structural equation model analysis.
Results
4. Results
The variance inflation factor was tested using variance inflation values (VIF) and the common method factor technique to verify the absence of common method bias in the data. The results showed VIF values lower than 5.0, indicating a low correlation between variables (James et al., 2013) and a variance of 30.244%, lower than the maximum limit of 50% for the common method factor (Podsakoff et al., 2012); consequently, there are no collinearity problems.
4.1 Demographic characteristics
All participants declared that they lived in Chetumal and were buyers of second-hand clothing. The demographic characteristics of the respondents showed that 64.5% were women (200), 34.8% were men (108), and 0.7% (2) were of another gender. In addition, 83.2% were students, 9.4% were employed, 2.3% were self-employed, and the rest were engaged in other activities. The mean age of the respondents was 21.2 years, with a deviation of 5.7 years.
4.2 Measurement model
All the results of Cronbach’s alphas and the composite reliability (CR), rho_A, and rho_C estimates obtained values above 0.70, indicating the reliability of the constructs (Hair et al., 2020). In addition, all Average Variance Extracted (AVE) values were greater than 0.5, demonstrating convergent validity (Hair et al., 2020). Table 1 shows these results.
Table 1: Convergent validity
The Heterotrait-Monotrait criterion (HTMT) was used to verify discriminant validity. The results show that all values were lower than 0.85 (Hair et al., 2020). Thus, the measurement model has discriminant validity. Table 2 presents the HTMT results for the constructs.
Table 2: Discriminant validity calculated with the HTMT criterion
4.3 Structural model
The absence of collinearity, the size and significance of the paths, the coefficient of determination (R2), f2, and Q-square (Q2) were analyzed to evaluate the structural model (Hair et al., 2020). First, the absence of collinearity in the model was verified through the VIF values of the constructs, which should be less than 3.0 (Hair et al., 2020). The results of the VIF values were between 1.0 and 1.140. Consequently, all constructs met the criterion. Therefore, there are no collinearity problems between the constructs of the model.
Then, concerning the size and significance of the path coefficients, three of the four hypotheses were verified, except for H2, which was rejected. When the value of the path coefficient in the structural model is between 0 and 0.10, the effect size is weak; when it is between 0.11 and 0.30, it is modest; between 0.30 and 0.50, it is moderate; and when it is greater than 0.50, it shows a strong effect (Hair & Alamer, 2022). Thus, all three significant hypothesis effects (H1, H3, and H4) were strong. Table 3 shows these values, and Figure 2 shows the structural model.
Table 3: Path coefficients of the model
Adjusted R2 reflects the predictive power within a sample and assumes values between 0 and 1. When values are between 0 and 0.10, the explanatory power is weak; between 0.11 and 0.30, it is modest; between 0.30 and 0.50, it is considered moderate; and greater than 0.50, it is strong (Hair & Alamer, 2022). The perceived value of second-hand clothing presented an R2=0.523, which shows a strong explanatory power in the model; trust in second-hand clothing obtained an R2=0.419, and the recommendation to wear second-hand clothing showed an R2=0.371. Hence, both revealed moderate explanatory power.
The predictive power of the independent constructs of the model is given by the f2 coefficient. Values between 0.02 and 0.15 represent a small effect; values between 0.15 and 0.35 represent a medium effect; and >0.35 represent a large effect (Hair et al., 2020). The results showed large effects of perceived benefits → perceived value (f2=0.972), trust in second-hand clothing → perceived value (f2=0.728), and trust in second-hand clothing → recommendation to wear second-hand clothing (f2=0.595), and no effect of perceived risks → perceived value of second-hand clothing (f2=0.000).
Q-square (Q2) identifies the predictive relevance of the endogenous constructs of the model. Values above zero indicate that the model has predictive relevance, values above 0.50 suggest high relevance, values between 0.25 and 0.50 indicate medium relevance and values below 0.25 indicate small relevance (Chin, 2010). The results of this research showed a medium relevance for trust in second-hand clothing (Q2=0.336) and recommendation to wear second-hand clothing (Q2=0.258), as well as a high relevance for the perceived value of second-hand clothing (Q2=0.521).
4.4 Indirect effects
Five indirect effects were identified, of which three were significant: perceived benefits of second-hand clothing → trust in second-hand clothing (β=0.471, t=12.659, p=0.000), perceived benefits of second-hand clothing → recommendation to wear second-hand clothing (β=0.287, t=8.353, p=0.000), and perceived value of second-hand clothing → recommendation to wear second-hand clothing (β=0.396, t=9.788, p=0.000). Also, two indirect effects were not significant: perceived Risks → trust in second-hand clothing (β= -0.001, t=0.025, p=0.980) and perceived risks → recommendation to wear second-hand clothing (β=0.000, t=0.025, p=0.980).
5. Discussion
The results supported three of the four hypotheses. Thus, perceived benefits positively affected the perceived value of second-hand clothing, validating hypothesis 1. Previous work in other areas has supported the effect of perceived benefits on perceived value (Monroe, 2003; Hu et al., 2023), and this research also supported that both quality and novelty are benefits that positively influence perceived value. Nevertheless, hypothesis 2 could not be supported because the perceived risks did not affect the perceived value. This result is inconsistent with findings from work on circular consumption in India (Centobelli et al., 2023) and Islamic tourism among Indonesian Muslims (Abror et al., 2022) that confirmed the negative impact of perceived risks on perceived value. Some explanations for this finding in the context studied could be associated with the results of research on second-hand clothing purchases among college students in the United States, where previous purchasers of this type of clothing showed a propensity to make less negative subjective evaluations of the potential risks usually associated with the clothing and its provenance (Yan et al., 2015). In addition, other work conducted among consumers of second-hand clothing stores in China identified that frequent buyers are less concerned about the sanitary conditions of this type of clothing (Wang et al., 2022). Thus, participants in this study may be minimizing perceived risks reflected in their effect on perceived value.
Perceived value was also found to positively influence trust in second-hand clothing. Therefore, hypothesis 3 was supported. Since perceived value is the result of consumers’ evaluation of their expectations about second-hand clothing, for retailers, its impact on consumers’ trust in the products they offer is a relevant aspect because it expresses a positive disposition about their sales promises (Wang & He, 2022). Lastly, hypothesis 4, which stated that trust in second-hand clothing influences the recommendation to wear it, was supported. This finding contributes to strategic marketing theory and other empirical studies conducted in other industries (Soares et al., 2012). When consumers trust an organization or brand, they are more likely to recommend the product or service to others through different channels (Youn & Cho, 2022).
Thus, this study contributes to the literature by proving the effect of perceived benefits - represented by a certain level of quality and novelty - on the perceived value of second-hand clothing customers in the sample studied. We also consider that the finding that perceived risks associated with performance, health, and safety do not affect the perceived value of second- hand clothing in the context studied requires further investigation. Lastly, similar to other empirical work, this research also confirmed the relevance of perceived value and its direct impact on trust and indirect impact on the recommendation to wear second-hand clothing (Wang et al., 2022; Youn & Cho, 2022).
Concluding
6. Conclusions
The second-hand clothing market has experienced an expansion, and the number of consumers is expected to increase in the coming years; therefore, it is necessary to better understand different variables associated with the behavior of this type of consumer in different contexts (Koay et al., 2023). Thus, our study offers light on how perceived benefits based on quality and novelty perceived by buyers of this type of clothing contribute positively to the development of perceived value; however, perceived risks based on product performance, health, and safety do not. Also, the perceived value structure of second-hand clothing positively impacts key business aspects for companies, such as trust and recommendation to others to wear second-hand clothing.
This study is not without limitations. Given that the data were obtained through self-reports this could entail the risk of response bias. However, to minimize this risk, voluntary, confidential, and anonymous participation was maintained during data collection, and also a common method of analysis was conducted (Podsakoff et al., 2012). Likewise, the study was conducted with a non-probabilistic sample in a specific context; therefore, the results cannot be generalized to the population under study or to other scenarios.
In addition, we consider that future lines of research could follow a longitudinal study of the topic, as well as focusing on studying segments of potential consumers of second-hand clothing or the effect of this type of clothing distribution channels on repurchase and recommendation intention. It would also be interesting to test the direct impact between perceived value and recommendation, including a deeper analysis of the mediation of trust in this relationship.
References
