Article
DOI:
https://doi.org/10.18845/te.v18i3.7289
Firms’ digital transformation and e-human resource management. A qualitative approach
Transformación digital de las empresas y e-gestión de recursos humanos. Un enfoque cualitativo
TEC Empresarial, Vol. 18, n°. 3, (September - December, 2022), Pag. 103 - 128, ISSN: 1659-3359
AUTHORS
Naiara Escribá-Carda*

Departamento de Dirección de Empresas, ‘Juan José Renau Piqueras’.
Universidad de Valencia, España.
naiara.escriba@uv.es.
Ana Redondo-Cano

Departamento de Dirección de Empresas, ‘Juan José Renau Piqueras’.
Universidad de Valencia, España.
ana.redondo@uv.es.
Mª Ángeles Escribá-Moreno

Departamento de Dirección de Empresas, ‘Juan José Renau Piqueras’.
Universidad de Valencia, España.
maria.a.escriba@uv.es.
Corresponding Author: author
ABSTRACT
Abstract
In recent years, digital transformation processes have been gaining relevance. However, not all companies are achieving the same degree of transformation. The presence of barriers and enablers plays a significant role in this process. Furthermore, the extent of digital transformation also impacts how human resources (HR) policies are deployed and influences the effect they have on employees. This work aims to understand how the digital transformation process is occurring from a qualitative approach. Specifically, this study analyzes the main drivers and barriers of firms' digitalization, as well as its effects on companies, people, and human resource practices. Eight semi-structured interviews were conducted with key informants in three companies to gain an in-depth insight into the research problem. ATLAS.ti was used for data analysis and coding. Results show the presence of barriers and facilitators documented in existing literature. However, our results reveal that the business size and the firm's main activity are important variables that affect the extent of digital transformation. The study also reveals the benefits of digitalization in terms of efficiency and human resource autonomy (flexibility, work-life balance). Likewise, the findings unveil the negative consequences of digitalization with risks such as depersonalization and isolation that undermine talent retention.
Keywords: Digital transformation, e-human resource management, (e-HRM), barriers, enablers, qualitative study.
Resumen
En los últimos años, el proceso de transformación digital ha ido ganando importancia. Sin embargo, no todas las empresas adquieren el mismo nivel de transformación. La presencia de barreras y facilitadores desempeña un papel importante en este proceso. Además, el alcance de la transformación digital también influye en cómo se ejecutan las políticas de recursos humanos (RH) y su impacto en los empleados. Este trabajo pretende comprender cómo se está produciendo el proceso de transformación digital desde un enfoque cualitativo. En concreto, en este estudio se analizan los principales impulsores y barreras de la digitalización en las empresas, así como sus efectos sobre la empresa, las personas y, sobre las prácticas de recursos humanos. Se realizaron ocho entrevistas semiestructuradas a informantes clave de tres empresas para conocer en profundidad el problema de investigación. Se utilizó ATLAS.ti para el análisis y la codificación de los datos. Los resultados muestran la existencia de barreras y facilitadores, tal y como ha identificado la literatura existente, sin embargo, nuestros resultados muestran que el tamaño de la empresa y el sector al que pertenece son variables importantes que afectan al nivel de transformación digital. El estudio también revela los beneficios de la digitalización en términos de eficiencia y sobre la autonomía de los recursos humanos (flexibilidad, conciliación). Asimismo, los resultados muestran también los efectos negativos de la digitalización como los riesgos como la despersonalización y el aislamiento que socavan la retención del talento.
Palabras clave: Transformación digital, digitalización de la función de RRHH, barreras, facilitadores, metodología cualitativa.
Introduction
1. Introduction
In the last five years, a large body of academic literature has emerged on the phenomenon of digitalization, although it is not a recent research topic (Kraus et al., 2021). The main reason for this growing interest is the fact that a vast number of firms had to quickly adapt their working systems to introduce digital tools during COVID-19 to be competitive and survive. Digitization refers to the technical process of converting analog and traditional paper-based tasks and processes to digital form so that computers can access, store and transmit this information (Brennen & Kreiss, 2016). Conversely, digitalization processes refer to the use of any digital assets to manage day-to-day activities. However, according to Hess et al. (2016, p.124) digital transformation (DT) is concerned with the changes digital technologies can bring about in a company’s business model, which lead to shifts in products, organizational structures and process automation. Likewise, Rojas-Segura et al. (2023, p.70) consider DT as “a process that aims to improve society by triggering significant changes to the enterprise business model using digital technologies”. Nowadays, companies must undergo digital transformation to adapt to the environment and gain a competitive edge (Singh & Hess, 2020). The changes it ushers in bring numerous advantages, such as improved efficiency, access to new markets, and improving brand image and reputation (Ferreira et al., 2019). Empirical research suggests that large firms possess more advanced and better structured capabilities, routines and business processes to effectively pilot digital transformation (DT) compared to small and medium-sized enterprises (SMEs), which generally have fewer resources and less developed capabilities (Li et al., 2018).
Previous literature has analyzed the effect of digitalization on different outcomes. While some studies have emphasized the positive effect of digitalization on improved company performance and economic benefits (Khin & Ho, 2018; Kuusisto, 2017; Ribeiro-Navarrete et al., 2021; Yu & Moon, 2021), others have centered on examining the relationship between digitalization and innovation processes (Agostini et al., 2020; Apostolov & Coco, 2021). Additional research has focused on how digitalization affects human resource management functions (Arenas, 2019; Canet-Giner & Balbastre -Benavent, 2021; Mefi & Asoba, 2021) and has analyzed the primary obstacles and facilitators of digitalization processes (Jones et al., 2021; Kraus et al., 2021; Warner & Wäger, 2019; Yang et al., 2021). It is evident that implementing digitalization demands careful consideration of various factors, and comprehending these obstacles and facilitators is vital to achieving success in this process.
DT has affected different sectors and functional areas in a variety of ways. In this sense, digitalization has reached production areas in many sectors for reasons related to customer demand and pressure from competitors (Bollweg et al., 2020). However, in other areas such as human resources, DT is still an incipient phenomenon with only large companies with more mature DT addressing these processes, and in small numbers.
The concept of digitalizing human resource practices (E-HRM) is an umbrella term that covers all integration mechanisms between ‘doing HRM’ and technology (Bondarouk & Ruël, 2009). E-HRM entails the adoption of HR strategies, policies and practices in organizations through conscious, targeted support of and/or comprehensive use of web-technology-based channels’ (Ruel et al., 2004, p.365). This encompasses the use of computer hardware, software and electronic networks to perform HRM activities (Samson & Agrawal, 2020). E-HRM deployment has led to cost and efficiency savings, greater agility, the achievement of strategic aims and improvements in client services, and precision in human resource management in companies (Marler, 2009; Ruel et al., 2004). It also enables greater personalization in employee management (Crawshaw et al., 2020). Therefore, understanding how the DT process is progressing in HRM departments is crucial.
The arguments provided above highlight the importance of gaining a more comprehensive understanding of DT processes within organizations. Therefore, the focus of this study is to analyze the primary obstacles and drivers of DT in three companies located in the Valencian Region, as well as to evaluate the degree of digitalization and its impact on productivity and employee well-being. Additionally, we aim to examine the extent and scope of HRM policies. More precisely, we set out to address three research questions:
-
RQ1: Which barriers and enablers seem to be most relevant and how do they influence the extent of firms’ digitalization?
-
RQ2: How do digitalization processes occur and how do they impact process efficiency and people’s well-being?
-
RQ3: How does the relationship between firms’ digitalization and the digitalization of HR policies occur?
To answer these questions, we performed a qualitative analysis of three companies in the Valencian Region to test our proposed theoretical model shown in section 2.3 (Figure 1) based on the perceptions of different managers and directors.
Therefore, this paper is structured as follows: first, we define the theoretical framework, where we review the fundamental aspects of digitalization in organizations. The next section contains the methodology used, where we justify the choice of the cases, as well as the process of collecting and analyzing information. The results are then shown and analyzed. Finally, the discussion and conclusions section presents practical implications and future lines of research.
2. Theoretical Framework
2.1 Barriers and enablers of digital transformation in organizations
DT is a complex process, where companies often encounter obstacles in terms of deployment. Nevertheless, there are some specific drivers and enablers that facilitate this process (Jones et al., 2021; Kraus et al., 2021; Warner & Wäger, 2019; Yang et al., 2021). Although some works have pointed to relevant barriers and facilitators, there is no agreement on their relevance, as this may differ based on the context in which companies do business.
The implementation of DT is influenced by various internal and external drivers. Internal enablers are related to organizational aspects such as companies’ strategic orientation, their focus on improving operational performance, support from strategic managers, effective communication, agile collaboration within the organization, digital networking, the development of new dynamic organizational capabilities, and financial resources (Kraus et al., 2021; Warner & Wäger, 2019). Thus, it is essential to consider certain internal issues when implementing a DT strategy. First, DT must be aligned with a company’s overall strategy and be accompanied by a culture change that underpins it. This requires the involvement of senior management, a leadership style that can implement it, and effective management of the employees who are expected to adapt to this change. In addition, external factors play a crucial role in enabling the success of DT. These factors include customer engagement strategies, competitors, suppliers (Jones et al., 2021; Kraus et al., 2021; Warner & Wäger; 2019), and government actions. It is necessary to consider all these factors when planning and implementing a DT strategy.
DT is a complex process that can be influenced by various internal and external barriers. For instance, although firms identify tasks and processes that can be performed electronically, they may encounter internal barriers, such as resource constraints, a lack of strategic focus on digitalization, bureaucratic processes, insufficient commitment from senior management, issues with data security, a lack of technical knowledge and skills, resistance to change, and unsuitable managerial and cultural approaches (Amankwah-Amoah et al., 2021; Jones et al., 2021; Lammers et al., 2019; Mahmood et al., 2019; Vogelsang et al., 2019; Yang et al., 2021). In addition, there are also context-related external barriers. The regulatory environment as well as regulatory limitations, privacy and security concerns, and lack of infrastructure are the most relevant external barriers impeding a DT process (Jones et al., 2021; Lammers et al., 2019; Tripathi & Gupta, 2019; Yang et al., 2021).
Thus, the need to compete and survive in the market, together with an adequate strategy and the necessary institutional support, become the main driving elements of the digitalization process (Yang et al., 2021). Nevertheless, old and large organizations may be pinned down by traditional routines, values, processes and practices that have taken years to take hold, develop, and be locked in (Christensen et al., 2004). Consequently, the analysis of how companies take advantage of drivers and how companies tackle barriers is of utmost relevance to understand the DT process.
2.2 Degree of DT, E-HRM
The growing importance of DT processes in companies also affects HR, in terms of the digitalization of the working environment (use of technology applied to all areas of work, teleworking) which HR policies need to influence and regulate, and the digitalization of core HR functions (e-HRM). Thus, Zhou et al. (2022) analyzed both the antecedents and outcomes of the digitalization of HR practices. They stated that there are different antecedents to the adoption of e-HRM: they accepted the proposal made by Bondarouk et al. (2017) , which included technological, organizational, and personal types of factors. Conversely, although they indicated that there was inconsistent evidence of e-HRM’s influence on results, the meta-analytical approach adopted in their work showed a positive relationship between e-HRM adoption and overall organizational performance in its operational (greatest influence), relational (information and knowledge flows) and transformational (strategic area of HR) dimensions.
In this sense, E-HRM and the DT of many organizational processes in general, leads to greater operational efficiency that can also improve employee well-being and work-life balance, as workers can organize their time flexibly and autonomously, or have more time available because they are more efficient. However, on the other hand, it can also generate risks related to work-life conflict and the difficulty of separating the two (Ginés, 2022). Similarly, the work of Subramaniam et al. (2021) showed contradictory results when studying the relationship between technology and automation and work-life balance, which appeared as both the most positive and the most negative (lack of balance) effects of digitalization. These results suggest the need for further research and a more proactive attitude on the part of companies to mitigate these negative effects, so that they do not counteract the recognized positive impacts of the use of technologies. Several studies (e.g., Borgia et al., 2022; Stoian et al., 2022) focused specifically on digitalization enabled by teleworking, and on both the positive (flexibility) and negative (isolation, overload, stress) effects of this widespread practice.
New organizational ways of working, such as teleworking, have implied changes in the way people are managed in companies, as virtuality has different positive and negative effects on labor relations. Many authors have pointed to the positive effect that the digitalization of HR practices brings to the performance of different practices and policies (Bondarouk et al., 2017; García-Arroyo & Osca, 2018; Gómez, 2019; Marler & Parry, 2016; Parry & Tyson; 2011). In this sense, teleworking, which is an outcome of the application of technology and digital tools to task performance, also has a positive impact on people in terms of work-life balance, flexibility, and well-being at work, although it can also have adverse effects (Stoian et al., 2022).
Canet-Giner and Balbastre-Benavent (2021) argued that digitalization can have negative effects on HR. These center on possible ethical problems derived from the use of algorithms in selection processes, such as the fact that programs include biases taken from the data with which AI has been trained and the loss of qualitative or emotional aspects that come to the fore in interviews. Risks related to data protection have also been detected as well as the possible loss of employment due to robotization, and the increase in social and gender inequalities between countries at macro level. Other works have suggested that digitalization may be used opportunistically by employers and generate negative effects on employee well-being, which worsens work-life balance (Amankwah-Amoah et al., 2021; Meijerink & Bondarouk, 2023). Bamel et al. (2022) analyzed the possible negative effects (stress, burnout, work-life imbalance, not being able to switch off) caused by this rapid digitalization process in the workplace.
2.3 Theoretical model
Based on the literature review, we proposed an initial theoretical model (see Figure 1). The model identified a series of factors related to digitalization, including features to help to understand the phenomenon more clearly from a theoretical point of view. This model was subsequently used to steer the data collection process in our research and as the basis for analyzing the data collected in the interviews. As Figure 1 shows, digitalization processes involve a series of barriers, but also enablers that determine the degree of digitalization achieved in an organization. This is determined by a series of aspects such as the existence of equipment and infrastructure, cultural change focused on mobility, teleworking and the use of cloud computing services, and the availability of specialized staff to support digitalization processes. The digitalization process frequently entails shifts in work processes and the implementation of specific procedures. Our research aimed to examine the potential connection between the degree or level of digitalization within a company and the degree of digitalization in its human resources department. Thus, the proposed model considered that digitalization processes in firms were related to the digitalization of HR policies, that is, having a basic digital technology infrastructure which enhances new ways of working can contribute to the digital transformation of HR practices. In turn, this digital transformation can be expected to generate results in terms of organizational efficiency, employees’ working performance and well-being.
Methods
3. Methods
We used a qualitative case-study methodology, in line with the indications of the specialized literature (Ugalde-Binda & Balbastre-Benavent, 2013) to study how digital transformation processes are carried out in companies. According to Runfola et al. (2017) , the use of case studies is particularly advisable for in-depth analysis of complex, dynamic phenomena with intangible elements, and when it is difficult to ignore the relevant contextual conditions that affect the case (Swanborn, 2010). Furthermore, Yin (2000) indicated that this research approach includes both single-case and multi-case research. Multiple-case analysis is used with replication to bring greater robustness to analyze the phenomenon under study, that is, DT. Finally, research was both explanatory and exploratory in nature. It is explanatory because we aimed to answer how and why the interactions between the variables that made up our proposed theoretical model occurred, and exploratory because effects and interactions not contemplated in the initial model could arise alongside new contextual variables not included in the model (Cepeda, 2006).
3.1 Case selection criteria and data collection
To ensure rigor in the research, we described a series of criteria in selecting the cases. Firstly, we ensured that the phenomenon of digitalization processes existed in the organizations. Secondly, we ensured that the companies selected included both manufacturing and service companies. Thirdly, we guaranteed that they were different sized organizations, as this could lead to differences in digitalization processes. Fourthly, we made sure that they had a human resources department and, lastly, we checked that the companies were located in a region with a large number of highly varied companies. Finally, we verified that the research team had easy access to the information required to carry out the research.
Since the phenomenon analyzed takes place at organizational level, we used the entire organization as our unit of analysis. According to Ketokivi and Choi (2014) , case study research must be rigorous, providing evidence as opposed to statements of what has been done in design and research procedures.
The information was collected in November 2023. A total of eight interviews were conducted with managers and employees from different key areas in the organizations and in different hierarchical positions. The content questions we used in the interviews are shown in Appendix 1. Interviews were conducted in Spanish, digitally recorded, transcribed and verified by the interviewees. Case studies were also checked by the interviewees. After this process, the content of the interviews was translated into English.
The details and duration of the interviews, the interviewees’ job positions, and the companies’ size and sectors are shown in Table 1. Related to the interviewee working places, as it is shown in table 1, in the case of company A, operations Manager and Company director were interviewed. In this company they didn’t have specific IT or HRM managers due to their size. We selected these workstations as they developed these roles in the company, that are similar to the other positions interviewed in company B and C. The script used was the same for all informants in each of the companies, guaranteeing that we were able to triangulate the information. We collected information about the company, especially what we found on their websites, such as their sustainability reports. Textual quotations were incorporated into the analysis of the results, which enabled us to clarify the interpretation of the results obtained. Each interviewee was assigned a code, from C1 to C8, for clarification, as shown in Table 1.
We also defined a set of initial codes and categories to facilitate the analysis (see table 2 in section 4), based on the theoretical model set out in section 2.3 (Figure 1).
Table 1: Interviews and company details
3.2 Case description
Company A
Company A helps other companies adapt effectively to the challenges of the 4.0 world, especially through digitalized training services and augmented reality. It defines itself as a technological company with broad expertise whose knowledge is customer-oriented and bridges the gap between traditional industry processes and new 4.0 technologies. The company uses a collaborative methodology to do business and aspires to grow sustainably. It is a team-based organization and has a very young workforce. The company was founded in 2020 and is still a small firm (less than 50 employees) whose leadership style centers on motivating and engaging people. It uses a differentiation strategy by providing innovative services, and use different strategic partners to achieve this.
Company B
Company B is a technology hub between Europe and America that offers strategic digital business solutions to its clients (companies in various sectors and of varying sizes) through technology platforms such as SAP, Salesforce, Microsoft, OpenText and other software manufacturers that are part of its framework of alliances. In addition, it complements its multi-platform vision with the development of new applications and digital realities based on various technologies such as Big Data, RPA, Artificial Intelligence, Internet of Things, Ecommerce/Omnichannel, Digital Marketing, Extended Reality, and Edge Computing.
Company C
Company C is a SME with 25 employees founded in 2001. It belongs to the automotive industry and in recent years it has branched into the furniture, sanitary and agricultural sectors, among others. It has a very high degree of specialization, manufacturing components for exhaust pipes. The company’s processes are centered on cutting, drilling, calibrating, shaping, bending and welding steel pipes for the production of exhaust system components. An exhaust pipe consists of a large number of parts, most of which are made from steel and stainless-steel pipes. These processes require a highly robust quality system, highly reliable delivery times, comprehensive metrology reports and adaptation to customer requirements. The firm has state-of-the-art laser-cutting machinery for different tube lengths and diameters and its manufacturing processes are highly digitalized.
4. Data analysis
Atlas.ti 23 software was used to analyze the interviews. We used a theoretical reference model as a general framework for the analysis (Ketokivi & Choi, 2014), creating a set of codes based on this model. Given the exploratory nature of the research and the application of the constant comparison principle (Glaser & Strauss, 1967), the code structure was altered when comparing primary information with the existing code structure throughout the analysis. The codes generated the structure shown in table 2.
The three research questions posed in this study were used as a reference for the analysis of the information obtained from each company as shown in the following sections.
4.1 Case study Company A
When discussing barriers and facilitators, the two managers in this company pointed out that COVID-19 was the external factor triggering the digitalization process in companies. Many of these firms, especially in the engineering sector (where the company is a supplier) already had the technology but had not deployed it.
In addition, they pointed out other facilitators, such as the current legislation that regulates teleworking and provides security for using this tool. There is also new regulation that requires electronic invoices; these new laws have promoted the digitalization process of routine aspects in HR.
The third facilitator mentioned was government aid and grants, within the framework of the 2030 agenda, linked to Next Generation funds. Both interviewees pointed out the differences between large companies and SMEs in terms of access to these funds. Large companies can obtain different type of funding and grants, within the framework of the Strategic Projects for Economic Recovery and Transformation (PERTE in Spanish) program. However, it is very difficult for small companies to access these funds, unless they do so through consortia that bring together all types of companies. Access to these subsidies can also be complex in more traditional sectors becoming a barrier. SMEs and microenterprises (which, on the other hand, are a fundamental part of the Valencian business fabric) have had access to the so-called “digital kit”, which has facilitated the process, but both interviewees pointed out that this tool has limitations, due to the rigid way in which financing is granted.
They also stated that the lack of resources was the main barrier (financial resources preventing access to technology, limitations when making investments in HR, impossibility of accessing digital technologies to facilitate recruitment and selection processes). It was also noted that SMEs do not only have a lack of access to resources, but also a lack of technical knowledge, training, and a lack of specific knowledge in accessing assets. When talking about companies’ level of digitalization and the sales channel, one of the interviewees pointed out the existence of an apparent “resistance” to total digitalization, i.e., retail firms are returning to physical spaces where customers can go to shop. The interviewees’ interpretations of RQ1 are shown in Table 3.
Table 2: Data structure
Table 3: Barriers and enablers in the digitalization process in case study A
The extent of digitalization among Valencian companies has been shaped by various barriers and facilitators, resulting in a pronounced divide between large corporations and SMEs across different sectors, as noted by the interviewees. Although many firms have basic digitalization such as having broadband, using social networks, having a website (although less in the case of SMEs), digital sales channels, etc., there are few companies using advanced systems such as data analytics, IoT, AI, robotics and digital printing in their daily activities. In this sense, they agreed that large companies are the most digitalized, but they also stated that the main element influencing the degree of digitalization was the industry, pointing out that industrial sectors, in general, have a much higher level of digitalization than the rest.
[…] There is a major divide in digitalization among Valencian companies. We are talking about small companies having a medium, medium-low level of digitalization.” The same interviewee, speaking about the sector, stated that: “If we consider sectors such as hospitality, everything that refers to hotels and so on, their level of digitalization is lower than that of industrial sectors, even if they are small or medium sized industries.” (C2)
Therefore, through this analysis we can also answer our second research question (RQ2), since operational efficiency and improvements gained through the application of digital HR policies, is one of the main outcomes of the digitalization process. In this sense, and in relation to the efficiency gained from digital training, the following was noted:
[…] “We have now taken these (training) activities to virtual reality and what we are doing is training people massively without them having to travel from their home, with virtual reality glasses, (…) and I can even certify their performance during training much more efficiently.” (C1)
Different positive effects, such as work-life balance, were also noted, for example, through teleworking and in terms of work-life balance and employee well-being. There were also negative effects (in line with what has been mentioned in the literature) mainly related to the difficulty of disconnection and especially depersonalization. Avoiding this negative impact is a challenge for many companies, and particularly for their HR departments, which use mixed solutions to mitigate these effects. In the case of company A, being on-site part of the time and using the metaverse were highlighted as tools that helped colleagues to reconnect, to create a knowledge-sharing culture and reinforce the sense of belonging, as well to retain talent:
[…] “We have to be careful not to “die” in the digitalization process. Maybe I seem a little skeptical but it’s not that, it’s that we have to know how to mix digitalization and not lose people (...) we are seeing that we also need to physically return to the offices”. (C2)
The main challenges for the future are the changes that AI and the metaverse (through telepresence) are going to generate within companies, making traditional jobs disappear and creating new positions related to content generation in different areas. The modification of our experiences and purchasing criteria, will surprisingly narrow the options available as a result of the intervention of AI.
The relationship between the digitalization of the company and its HR policies was said to be a gradual process. The HR Department was digitalized, but after other areas which are in direct contact with the customer, such as production. The interviewees pointed out that recruitment and selection practices are highly digitalized in the industry, although they are financially costly processes. However, one of the interviewees stated that the digitalization of these processes sets up filters that leave out candidates who would be viable in a face-to-face process, where intuition enables us to capture nuances that digitalized processes cannot. In their own experience, they mentioned greater efficiency in the use of digital training, as well as the greater objectivity that emerges from performance appraisal processes, eliminating biases.
[…] “We are able to completely change the training paradigm with virtual reality models, interacting with digital models or with completely virtual environments.” (C1)
They also stated that, as service providers, they use data analytics to control absenteeism, usually for very large companies that have a large amount of data. The smallest ones obtain these services through platform companies. This issue is relevant, since the control of absenteeism in an industry like the automotive sector represents major cost savings in economic terms.
4.2 Case study company B
The interviewees in this company stated that the pandemic and the huge developments in hardware and software technology that it brought have been an important facilitator in the digitalization process:
[…] We have all witnessed the huge leap that has taken place with the devices we use, mobile devices, mobility... It has been a combination of technologies that have evolved dramatically together with the relevant software.” In addition, I am very surprised that solutions we could not offer before due to issues of machine performance, capacity, big analytics, etc., can now be offered because we have the hardware to provide them.” (C4)
The progress in internet access and the availability of broadband in developed countries have completed technological development. This improved connectivity has led Valencian companies to invest in new technologies and to take advantage of the drop in ERP prices and the fact that we are all connected. This integration of ERP services is considered a facilitator of the degree of digitalization, in both small and large companies:
[…] It means we can integrate all our plant software because before all our systems worked in isolation prior to the 4.0 production factory and automation. Now everything, including machines, is integrated through the ERP and big analytics enable us to exploit information and improve performance. (C3).
[…] Even small companies have a significant amount of software compared to 20 years ago. It is true that larger companies are at the forefront, with cloud solutions for the entire infrastructure which enables them to achieve a higher return on investment.” With cloud solutions, companies can remotely access software programs, data processing and file storage on a pay-per-use model (C3, C4, C5).
However, smaller companies have not made the leap to cloud solutions, due to lack of funding and resources:
[…] “There are differences between SMEs and large companies, but I think it is a question of speed. Microenterprises are further behind, but the market context leads them to digitalization in some processes: tax management, sales and purchasing management and process integration. They are a long way from the cloud and data analysis. In addition, there are simple process integration programs on the market that are accessible (C3).
The main barrier highlighted by the managers in this company has been the difficulty in the use of ICT cybersecurity measures:
[…] Even if there are protocols in companies, they are not very operational, and professionals are needed (C3).
Taking into consideration the effects of digitalization on organizational performance and employees’ well-being, the interviewees from this company considered that widespread use of cloud solutions could help to reduce costs and improve process productivity. The interviewees also stated that teleworking improves work-life balance, due to the flexibility of schedules and the savings in commuting. People can manage their own schedules. Therefore, it helps to balance work and personal life, and this has a direct impact on employee satisfaction.
However, there must be certain conditions for optimum development, such as employee expertise, commitment to the company (a sense of belonging), and the possibility of progressing in a professional career.
The risks of poor implementation of teleworking such as stress, no disconnection, staff turnover, low level of commitment and poor employee engagement with the company and with the rest of co-workers, must be avoided.
[…] on a personal level, teleworking causes stress because managing one’s own timetable has led to longer working days, in the sense that one has to be available and adapt to the client’s timetable from home (C4).
This can affect a company negatively given that it does not help to retain talent:
[…] With teleworking we run the risk of hiring a recent graduate, isolating them on their own at home, and when they leave, we wonder why..., the start of the relationship is essential (C4).
Finally, the relationship between the company’s level of digitalization and that of human resource practices seemed to be stronger in large companies. The growing importance of people analytics practices among companies was highlighted:
[…] The companies that make most use of software and data analytics to carry out recruitment, training and employee performance appraisals are those with a large volume of employees and recruitment needs (C3).
[…] processing data for HR decision-making is a growing field. We market a program (HR Insights) that includes data analysis on the company’s workforce. It is a success among large utility companies, water companies, bread companies, where there is a high volume of recruitment and many employees. (C3)
[…] “What I have seen most recently is the use of data analytics in employee performance appraisals to be fairer and clearer in this area. Software is customized and companies demand that it includes market standards and those of the sector in its design.” (C4)
There are two clear trends: integrating HR functions in-house or outsourcing them to other companies. Digitalization, and particularly the cloud, will contribute to the internalization of HR. Cloud services will improve decision-making in HR practices by exploiting workforce data and connecting it to the needs of the company’s processes, while helping to reduce costs. Moreover, natural evolution means that if large companies are already using these services, their market price will then decrease, making them available to smaller companies.
This company uses analytical data to standardize recruitment, remuneration policies and staff performance appraisals:
[…] We have developed tailor-made software as a digital solution to help improve HR policies, which pursues the following objectives: optimization of key indicators in HR management from a global company perspective through to detailed information about each employee; optimization of all HR-related processes (selection, staff and cost analysis, skills, progress, retention, etc.). It is user-friendly, in terms of language and usability, and can be integrated / connected online with SuccessFactors (SSFF) and other SAP and non-SAP sources (C5).
4.3. Case study company C
The three interviewees in this company pointed out that public subsidies have been a major boost for the company’s digitalization process, acting as facilitators:
[…] “Our most recent investment, the implementation of a new ERP, has been made thanks to public aid, specifically the European Next Generation subsidies” (C6).
Another accelerator of the digital transformation of companies has come through the demands of customers who ask them to work through online invoicing platforms and using different processes that must be digitized, otherwise you cannot sell to them.
[…] Some of these platforms are designed by the client themselves and allow you to enter their portal, while others, such as Edicom, are standard invoicing systems between client and supplier, where stocks are also controlled. In both cases, to access the platform, the company has to meet a series of requirements such as the digitalization of its warehouse and other areas that must be digitalized to be able to work with them (C7).
In addition, the fact that broadband is available in the factory (previously a radio link was used), has also helped to speed up the digitalization process.
[…] “This situation also limited us a lot, because if you didn’t have access to broadband there were services that you couldn’t use, such as cloud services, because these depend on the speed of your Internet connection” (C6).
The interviewees in this company agreed that the pandemic was the decisive factor that boosted the entire digitalization process, because it was a necessity and coincided with the fact that they already had a fiber-optic connection, which meant they could work from home as if they were in the office. However, they also required a VPN security system, and the first cybersecurity problems began to appear. All three interviewees stated that the industry the company works in means that its processes have to be highly digitized as they use robotic arms and 3D printing. All the machines have an automaton which, in turn, is connected to the Internet and is computer-controlled. This operational automation and digitalization meant they had to provide continuous training for their workers. In addition, one of them pointed out that the sector is decisive in driving the digitalization process and considered that this is slower in non-industrial sectors.
All three agreed that there are differences in the digitalization process between SMEs and large companies:
[…] The digitalization process is different because large companies carry out long-term projects and SMEs often spend their time troubleshooting: I now need to invoice online because the public administration asks me to do so, so I have to get up to date. Of course, the lack of resources, both in terms of personnel and financial resources, means that you can’t undertake long-term projects.” (C7)
[…] the entrepreneur who leads an SME or microenterprise is more concerned with saving a company than with implementing systems (C6).
From these words, we can infer that the lack of strategic orientation constitutes a barrier to digitalization in companies, and especially in SMEs. In addition, all three interviewees agreed that the lack of financial resources and of ICT specialists were a barrier for small enterprises. The general manager (C6) stated that they have had to create an IT department with three people of which one has recently been hired. In addition, he stated that their shop floor workers are constantly being trained in SolidWorks to use the different systems on the shop floor.
Conversely, in terms of the results of digital transformation on human resources, one of the most important advantages is the reduction of repetitive tasks such as registering travel expenses, requesting holidays through the employee portal, consultancy, and printing pay slips, etc.
ERP systems improve communication between the different areas of the company and help to manage processes by reducing time and eliminating possible duplication and errors. The three interviewees agreed that the digital transformation of the company has brought a change in the way of working, combining face-to-face and teleworking models, which leads to more flexible working hours and a better work-life balance:
[…] The policy of having to doing things at a specific time does not help you to be more productive; it is preferable to set your daily objectives and do them, and if you want to start an hour earlier and finish an hour later, there is no problem. In addition, it helps you to balance and organize your work and personal life. If you are responsible and have the means to work from home or from anywhere else, you can divide your time up as needed at any particular time (C8).
[…] I think that teleworking is more efficient because you feel the pressure that someone thinks that you are not working (because you are not physically in the office) (C6).
The interviewees highlighted some negative aspects of teleworking, such as the cybersecurity problems arising from worker not following the security protocols designed by the company. In addition, people who work at home feel isolated and this makes it difficult for them to develop a sense of belonging to the company. This situation can be accentuated when dealing with new hires and with younger generations.
Finally, in this company, the relationship between company digitalization and the digitalization of HR policies were considered:
[…] “in recruitment, the use of platforms helps to parameterize profiles beforehand, which makes it easier to find the best fit for the job. InfoJobs and LinkedIn are used to advertise that they are looking for people, but we redirect to another platform. The selection is carried out by the company through interviews.
However, interviewee two considered that, while digitalization is suitable for recruitment, it is not suitable for the selection process because, in his opinion:
[…] “What is essential for me is great visual and verbal communication and this means that all the resources that are used digitally need to be much more humanized” (C8).
The company trains employees online because it is easier, and it does away with the need to have to travel to the factory. Above all, it is much more efficient.
It is worth noting that one of the interviewees stated that the process of digital transformation of human resources is slow because it is too standardized, too theoretical and needs to be brought closer to people. It needs to be adapted to a more psychological approach.
Results
5. Results
All these elements described in the three research questions have different effects and interactions. These research questions and their relationships are included in our initial theoretical model (see Figure 1). From an in-depth analysis of the selected cases, we obtained our induced model. Figure 2 shows a simplified version to appreciate this final model in detail.
The final model obtained identifies a series of barriers and facilitators which determine the level of company digitalization. Likewise, company digitalization supported by digital infrastructures, technological and digital resources, and cloud systems have led to new working relationships and could encourage the digitalization of human resource practices. Finally, firms’ digitalization seems to have effects on organizational efficiency and on human resources, as included in the theoretical model. However, both positive and negative effects on human resources have been identified. The positive effects mainly focus on well-being and satisfaction with the new working systems. The negative effects are related to the risks of non-digital disconnection, stress, isolation, depersonalization and blurred timetable, among others.
As a result of the analysis, two new variables that affect the degree of digitalization have emerged: the effects of size and sector. These new variables were not contemplated in the initial theoretical model. These will be discussed with reference to the three research questions to understand the constructs that make up the model and the relationships established between them in greater depth.
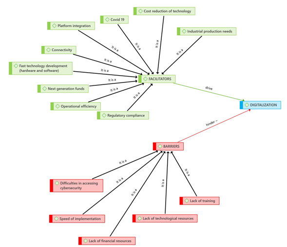
5.1. Barriers and facilitators (RQ1)
Figure 3 shows the part of the induced model on digitalization process barriers and facilitators. The results confirm that deficient resources (financial, specialized personnel, systems, etc.) are one of the main barriers to digitalization processes, which have been identified in all three cases. The majority of factors included in the theoretical model as barriers have been confirmed in the final model (see Figure 3). In particular, the lack of financial resources, technological resources and training are prominent barriers. Furthermore, maintaining a short-term vision, where it is necessary to react to the problems that arise on a daily basis acted as a powerful barrier in company C. This situation occurs more frequently in small companies. Likewise, the difficulty in implementing cybersecurity measures is another important barrier for companies B and C in making progress in digitalization processes.
The results for facilitators show that in all three cases the situation caused by Covid-19 was a key trigger for initiating and/or boosting digitalization processes, as included in the initial model. Financial support from government has been confirmed as a factor that has also favored digitalization. On the other hand, case study A showed that public institutions are forcing companies to digitalize many processes as it is a mandatory requirement for interacting with them (e.g., tax management). In addition to these kinds of organizations, case studies B and C showed that the digitalization of supplier and customer management processes is driving companies towards further digitalization of their processes. Major technological developments, as well as the relevance of improving connectivity and finding solutions to integrate management systems as much as possible was a facilitator identified in company B. Finally, case study C shows how the type of sector and thus the type of production process contributes to accelerating digital transformation.
As previously noted, two new factors which affect the digitalization processes of companies appeared in the final model: the effects of size and of sector. The effect of size on DT showed that the degree of company digitalization varies dramatically according to size and industry. While case study B highlighted that ERP systems are very widespread in companies, regardless of their size, cloud systems are seen to be less widely implemented in small and medium-sized companies, which is partly explained by the lack of resources mentioned above. In turn, company C stated that the digitalization process is slower in non-industrial sectors and in small companies due to their short-term approaches and lack of a clear strategic orientation towards digitalization.
5.2. Digitalization, efficiency and well-being (RQ2)
If we focus on the effects of digitalization on companies and employees (RQ2), the main result is the improvement in operational efficiency. In the case of company B, this centered on cloud systems, where remote access to software and files saves time and resources when accessing information, while ensuring remote working. Company A, which offers training through virtual reality, pointed out that this practice reduces training costs, as it can cater for a larger number of people and means they do not have to travel. In addition, the results of their training can be certified to a much better extent. Case C also agreed with the cost savings brought by online training, as well as the time savings and the elimination of duplication and errors thanks to the application of integrated systems (ERP). However, negative outcomes of digitalization processes were also identified, such as those resulting from cybersecurity issues if workers do not follow security protocols (company C).
Although the theoretical model posited that digitalization processes affect employees’ well-being, the research results helped us to differentiate between positive and negative effects (see Figure 4).
Positive effects on employee well-being (see Figure 4) included teleworking, which promotes work-life balance, flexibility and self-management of work, and reduces commuting. This can contribute to greater worker satisfaction.
Another positive effect, detected in case C, was that digitalization processes contribute to reduce repetitive tasks and facilitate access to information, all of which boost employees’ autonomy when carrying out their work and, therefore, increase job satisfaction.
This induced model enables us to identify different factors that have negative consequences on employees’ well-being, such as the risk of digital disconnection (company A), which leads to longer working days (blurred timetable); depersonalization when employees do not physically interact with their co-workers and the lack of a sense of belonging to the company when employees work at home (company A, company C). This lack of embeddedness tends to occur more frequently in newcomers to the company. In general, all these negative factors can contribute to low commitment to the company and high staff turnover rates.
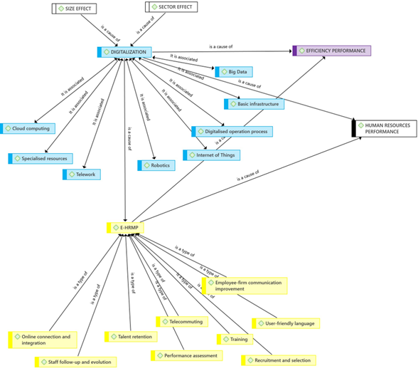
5.3. Digitalization and e-HRM (RQ3)
The findings about the relationship between firms’ digitalization and the digitalization of HR practices are included in the induced model (Figure 5). The analysis shows that HR usually has a lower level of digitalization, compared to other departments and areas.
The most digitalized HR practices are recruitment and selection (which are outsourced in many cases) through the use of specialized platforms and professional social networks. In the digitalization of recruitment processes, Company C pointed out the need “not to automate these processes” as the digital resources used need to be much more humanized” in order to find the ideal candidates.
In the HR area overall, company B pointed out that large companies, due to their scale, tended to have a high level of digitalization, with specific software for their management processes. Likewise, the use of people analytics is common in this type of companies, ensuring the management of relevant HR information, such as, for example, the control of absenteeism.
In terms of company digitalization, the use of cloud systems encourages the digitalization of some human resource practices (e.g., time management, training and performance appraisal) and has positive effects on organizational efficiency and employee satisfaction, as analyzed in RQ2. It is worth mentioning that having basic digital infrastructure and specialized resources could improve the communication between companies and employees thanks to online connection and process integration. These relationships are shown in Figure 5.
One result obtained in company C was that digitalization of production systems encouraged online training processes for software and machinery operation. This type of training reached a larger number of workers, ensuring cost savings. Company A pointed out that in certain cases, especially in highly technical industrial sectors, online training is moving to training based on virtual reality.
Finally, we underscore once again how the type of sector and company size can change the scope of company digitalization. Likewise, as companies become more digital, the human resources area follows suit.
Concluding
6. Discussion and conclusions
In recent years, companies have undertaken digital transformation to respond to new environmental challenges and thus obtain competitive advantages (Singh & Hess, 2020). This means transforming their business processes, structure and management systems to harness the benefits of information and communication technologies (Fenech et al., 2019; Matt et al., 2015). In this process, facilitators as well as barriers appear.
The results of our analysis on facilitators show that the situation caused by Covid-19 was the key trigger for initiating and/or boosting digitalization processes, especially in SMEs. Had the pandemic not occurred, these digitalization processes would not have taken place so quickly. This result ties in with those of other investigations that point in this same direction (Klein & Todesco, 2021). In addition, financial support from government has also favored digitalization. However, it should be noted that in some cases public institutions are forcing companies to digitalize many processes as it is a mandatory requirement for interacting with them (e.g., tax management). Additionally, our results shown that the digitalization of supplier and customer management processes is driving companies towards further digitalization of their processes (Jones et al., 2021; Kraus et al., 2021; Warner & Wäger, 2019). Major technological developments, as well as the relevance of improving connectivity and finding solutions to integrate management systems as much as possible are other facilitators that have been identified.
Our analysis has also shown that there is a consensus in pointing to the lack of resources (financial, specialized personnel, systems, etc.) as the main barrier to digitalization processes, which is a frequent situation in small companies. These results are in line with the specialized literature (Jones et al., 2021; Yang et al., 2021). The effect of size on DT has yielded the conclusion that the degree of digitalization of companies varies dramatically according to business size and industry. While ERP systems are widespread in companies, regardless of their size, cloud systems are less widely implemented in small and medium-sized companies, explained in part by the lack of resources mentioned above. Likewise, our analysis revealed that the digitalization process is slower in non-industrial sectors and in small companies due to their short-term approaches and lack of a clear strategic orientation towards digitalization (Brink et al., 2022).
The specialized literature suggests that company and process digitalization contribute to improving performance (Zhai et al., 2022). The results of our research concur with this, although they revealed different effects on companies and on people. The main outcome was improvements in operational efficiency. In the case of cloud systems, remote access to software and files saves time and resources when accessing information, while ensuring remote working. In addition to this, time savings and the elimination of duplication and errors thanks to the application of integrated systems (ERP) improves operational efficiency. The practice of conducting training processes using virtual reality reduces costs, as it can cater for a larger number of people and means they do not have to travel. In addition, the results of their training can be certified to a much better extent (Fenech et al., 2019).
An aspect to highlight in our research is that process digitalization helps reduce repetitive tasks, giving access to information and improving intra-firm communication (Fenech et al., 2019; Lin & Kunnathur, 2019; Zhai et al., 2022). This increases employees’ autonomy when carrying out their work and by extension, boosts engagement and job satisfaction. These results are in line with the literature that highlights the positive effect of digitalization (human resource practices included) on efficiency and performance (Bondarouk et al., 2017; García-Arroyo & Osca, 2018; Gómez, 2019; Marler & Parry, 2016; Parry & Tyson, 2011).
Nonetheless, there are also negative outcomes of digitalization processes, such as those resulting from cybersecurity issues if workers do not follow security protocols.
Our results show that teleworking promotes work-life balance, flexibility and self-management of work, as well as reducing commuting. This can contribute to improved worker satisfaction (Subramaniam et al., 2021). However, there are also negative effects such as the risk of disengagement, depersonalization, and lack of identification with the company. This lack of embeddedness tends to occur more frequently in newcomers to the company. These results show the negative side of these processes and coincide with previous work (Canet-Giner & Balbastre-Benavent, 2021; Stoian et al., 2022). If these negative effects are not considered and no actions are deployed to try to eliminate them, then companies will risk losing talent.
Our analysis shows that the degree of digitalization of HRM is usually lower than that achieved in other areas such as production and customer relations. These results are consistent with those obtained in other studies, which also point out that the human resource practices that are most digitalized are recruitment, selection and training (Chapano et al., 2022). However, the need not to excessively automate the recruitment and selection processes should be highlighted, so as to eliminate the risk of losing the best candidates. For this reason, these processes must be “humanized.” In this sense, we agree with Volkova et al., (2020) , who stated that the digitalization era requires employees that can efficiently harness digital technologies as well as having “soft skills”, to establish effective communication.
The results also show that the digitalization of production systems is encouraging online training processes for software and machinery operation. This type of training caters for a larger number of workers, bringing cost savings. Moreover, in complex industrial sectors, training practices are progressing from online training to training based on virtual reality.
In terms of the HR area, large companies, due to their scale, tend to have a high level of digitalization, with specific software for their management processes. In this situation people analytics practices are common, ensuring the management of relevant HR information, such as, for example, the control of absenteeism.
As discussed in this section, the results of our research, which are reflected in the final model, dovetail with the specialist literature on digital transformation.
However, we can conclude that the induced model obtained has revealed the appearance of two new variables that establish the differences between the processes and levels of digitalization in companies. These are sector and size. Likewise, in the induced model, strategic leadership and strategic orientation disappear, which is especially relevant in the case of SMEs; and finally, the negative effects of teleworking are materialized in cybersecurity problems, talent outflows, depersonalization and low commitment, among other issues.
This research has implications for both academics and practitioners. Theoretically our proposal has identified the main factors that favor and hinder digitalization processes, which can encourage other researchers to delve deeper into these aspects. Likewise, the fact that two new variables appear in the model, the effect of sector and of size, may encourage new research in the field of company digitalization.
For practitioners, our results show that it is vital for companies and managers to limit the negative effects of digitalization and maximize the positive ones by trying to combine remote working advantages with on-site work to reduce the depersonalization of the working relationship and foster corporate culture and the sense of belonging to the organization to prevent the loss of talent and the costs related to undertaking new selection processes. Accordingly, managers must be aware of the risks of digitalization in certain human resource management processes to try to avoid them (e.g., recruitment and selection, data protection, biases). They must also be aware of the importance of robust human resource management for successful implementation of the company’s digital transformation process, that is, aligning all the HR functions to ensure the organization’s digitalization strategy is achieved.
6.1 Limitations and future research
Though the contributions of this study are significant, this work is not free of limitations. Although the use of case study analysis affords an in-depth study of a research phenomenon, our findings cannot be generalized. The results are strictly limited to our sample, which was small. The limitations of this study sets the foundations for future research, which should focus on analyzing how the connectivity, integration and digitalization of management systems is likely to evolve, ensuring that this will have positive effects in terms of operational effectiveness and efficiency. Another aspect to be analyzed is the development of virtual environments (metaverse) and artificial intelligence. In this sense, it is advisable to analyze the effect they will have on the disappearance of traditional jobs and the emergence of new ones related to content generation.
Notes
Acknowledgments
This research has received financial support of Valencian Department of Education, Universities and Employment (CIGE2021_125)
Notes
[1] The arrows in Figure 1 do not reflect causality or statistical relationships, but instead detail an overarching sequence of relationships described by the literature on DT and HRM.
References
